物联网是我国战略性新兴产业的重要组成部分,引领了继计算机、互联网和移动通信之后的新一轮信息技术革命,是未来科技竞争的制高点和产业升级的重要驱动力,是加速推进工业化、信息化融合的催化剂。物联网不仅和国民经济建设、社会发展息息相关,对提高人民生活质量和水平也密不可分,是我国创新驱动发展战略的重要体现。党的十八大绘制了全面建成小康社会和建设美丽中国的宏伟蓝图,特别是随着国家工业化、信息化、城镇化和农业现代化建设步伐的加快,物联网面临着难得的发展机遇。2013年,国务院发布了《国务院关于推进物联网有序健康发展的指导意见》,为我国物联网发展指明了方向。2015年,政府工作报告中指出,“要推动移动互联网、云计算、大数据、物联网等与现代制造业结合,促进电子商务、工业互联网和互联网金融健康发展”。经过几年的技术和市场培育,加之我国在物联网领域的自主创新能力不断增强,物联网逐渐步入规模发展阶段。
一 物联网发展环境不断优化,持续发展动力强劲
近年来,全球经济下行压力加大,国际经济的不景气不断刺激物联网的孕育发展。2014年,在美、日、欧等国家和地区发展战略的支持下,发达国家加快推进物联网核心技术研发和应用,物联网产业体系已基本涵盖从基础材料生产、芯片制造、元器件生产、终端设备制造到系统集成再到网络运营和应用服务等各环节。传感技术、无线通信技术以及系统集成和处理技术快速发展;谷歌眼镜、三星智能手表、索尼智能手环等智能穿戴产品不断发展创新;物流仓储、身份识别、移动支付等方面的应用快速拓展;阿姆斯特丹、维也纳、巴塞罗那等地的智慧城市建设日益推进。物联网的快速发展正在带动生产方式向智能化方向转变,加速重构产业组织方式,并成为全球各大跨国公司争相布局发展的重要领域。
国内政策环境逐步完善,经济步入新常态发展期,助力物联网持续健康发展。中央政府在“调结构、稳增长、促改革、惠民生”的经济方针引领下,出台了一系列推动我国物联网发展的规划、政策及相关专项扶持资金,这些政策的出台和逐步落实,为我国物联网持续发展营造了良好的政策环境。2013年2月,国务院颁布了《国务院关于推进物联网有序健康发展的指导意见》,2014年全国物联网工作电视电话会议的召开为下一步物联网工作指明了方向。目前,已有20余个省、市出台了物联网专项规划、行动方案和发展意见,从土地使用、基础设施配套、资金融通、税收优惠、核心技术和应用领域等多个方面为物联网发展提供政策支持。除制定产业规划、出台扶持政策措施外,各地积极推动物联网产业联盟和产业园区发展,以形成地方物联网产业发展的凝聚力,提升产业核心竞争力。此外,我国投融资环境也在逐步完善和健全,各种产业基金、天使基金等蓬勃发展,为物联网发展提供了更广泛的支持;同时,我国拥有健全的农业、工业和服务业体系,物联网发展市场空间广泛,用户需求和消费升级都将对物联网发展提出更高的要求。
二 产业规模快速增长,产业链各环节竞争力增强
当前我国已经基本形成健全的物联网产业体系,主要包括物联网感知制造业、物联网通信业和物联网服务业。2014年,物联网产业规模超过8000亿元,年复合增长率超过28%。其中,物联网感知制造业发展迅速,特别是传感器产业和无线射频识别(RFID)产业已经形成了一定的发展规模,传感器市场规模接近1000亿元,RFID产业规模超过300亿元;物联网通信业保持了较快发展势头,特别是机器到机器(M2M)网络服务方面已经达到了很大的市场规模,终端数量超过6000万;嵌入式系统、软件与集成服务等产业也有较大规模,与物联网相关的服务已经起步(见图9-1、图9-2、图9-3)。
图9-1 2010~2015年我国物联网产业总体规模
图9-2 2009~2014年我国传感器市场规模
图9-3 2013~2016年中国RFID市场规模预测
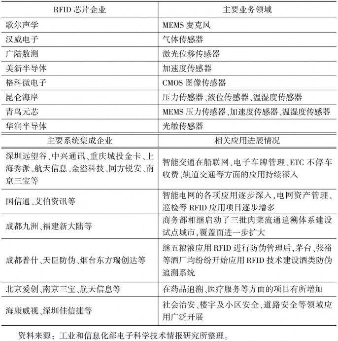
我国物联网产业已经形成了包含芯片和元器件厂商、设备商、软件商、系统集成商、电信运营商、物联网服务商等环节的完整产业链。芯片和元器件厂商为中下游设备商和系统集成商提供技术标准、规范,并提供芯片级或元器件级的技术解决方案与产品;设备商提供电子标签、读写器、智能卡等设备;软件商开发面向物联网应用的中间件和软件系统,实现现实世界与计算机界面的信息交互与数据处理;系统集成商选取相应的芯片和技术解决方案、选择适合的设备产品,将硬件、软件集成为面对某个或多个应用领域、应用需求的整套解决方案提供给用户;电信运营商主要包括中国移动、中国联通和中国电信三大运营商,为物联网提供数据传输服务。在各个产业链环节的子领域,成长起来一批具有一定竞争力的企业,如新大陆、远望谷、大唐电信、西安优势、佳信捷等。
三 企业规模和能力快速提升,物联网运营和服务企业巨头将逐渐形成
企业规模和能力逐步壮大提升。我国物联网企业主要有两大来源,一类是由IT企业转型而来,另一类为从事物联网研发的企业。在当前我国物联网的发展中,中小企业发挥的作用很大。目前我国中小企业创造的最终产品和服务,占GDP比重超过50%,实现利税占税收总额的40%。同时,中小企业提供了大约75%的城镇就业机会,完成了我国65%的发明专利和80%以上的新产品。具体到物联网的发展也不例外,中小企业在物联网发展中发挥着重大作用,也蕴藏着巨大的潜力。未来,企业规模将逐渐发展壮大,大型的龙头骨干企业会随着产业的逐渐发展而慢慢形成,成为产业链的主导力量;企业能力将逐步提升,包括创新能力、系统集成应用能力等。随着商业模式的逐渐成熟,应用规模将逐步扩大,成本制约的瓶颈取得突破,物联网将迎来大发展时期。在产业发展的先导应用阶段,主要靠政府等外力推动产业发展,待商业模式逐渐成熟、内生动力成为主要动力的时候,企业将走向一个自然的良性发展道路,大企业的不断发展壮大将促进物联网进一步快速发展(见表9-1)。
表9-1 我国物联网主要企业发展情况
续表
随着物联网市场规模的持续扩大,一批以物联网业务为主的大型企业也将浮出水面。首先,在M2M领域将出现规模庞大的物联网企业。借助于良好的基础设施和运营经验,电信运营商可以将人与人的移动通信以非常低的成本扩展至M2M通信领域,并且可以保证良好的服务。中国移动、中国电信等主要移动运营商已经在积极布局,并推出了M2M业务。其中,中国移动组建了中国移动物联网有限公司,专门负责全国的物联网业务。其次,在系统集成领域将形成物联网企业巨头。随着物联网系统规模越来越大,系统集成的难度和要求将越来越高,从事这一行业的资质要求将更加严格,这将为原先在信息系统集成和服务以及解决方案提供领域具有丰富经验的企业提供前所未有的机会,类似大唐、华为这样的企业将可能成长为新领域的产业巨头。
四 产业集聚效应显现,区域发展呈现不同特色
我国物联网产业已初步形成环渤海、长三角、泛珠三角以及中西部地区四大区域集聚发展的空间格局。其中,环渤海地区是我国物联网产业重要的研发、设计、设备制造及系统集成基地,技术研发实力强劲;长三角地区是我国物联网技术和应用的起源地,产业规模较大并且聚焦于产业链高端环节,在芯片制造、传感器制造以及应用示范等方面形成区域中心;泛珠三角地区依托电子产品生产基础,具有物联网产业规模化发展的巨大潜力,目前已经在传感器生产和应用示范等方面显现出优势;中西部地区依托RFID、芯片设计、传感器、自动控制、网络通信与处理、软件及信息服务等领域较好的产业基础,已形成区域产业发展特色(见图9-4)。
图9-4 我国物联网产业重点区域分布概览
重点城市发展迅速,物联网向四大区域的核心城市聚集。北京、上海、无锡、杭州、深圳、重庆、成都和西安等地区拥有良好的电子信息产业基础,具有物联网发展的先发优势;国家在无锡、重庆和杭州设立三个国家级物联网产业发展示范基地,给予政策支持,北京、上海、深圳、成都等地方政府也设立物联网产业基地,为产业发展提供软硬件基础设施,吸引企业进驻;中关村物联网产业联盟、无锡中国传感网技术产业联盟、上海RFID产业技术联盟、重庆物联网产业发展联盟等通过连接产业链的上中下游企业,促进了联盟所在城市产业资源的共享,优化了产业配置。截至2014年底,北京中关村聚集了1500多家物联网企业,无锡国家传感网创新示范区聚集了近700家物联网企业,重庆南岸区国家新型工业化产业示范基地(电子信息·物联网)有近200家物联网企业,杭州高新区(滨江)电子信息(物联网)产业示范基地聚集了150家物联网企业。
产业园区作为产业集群的主要载体和组成部分,其经济效应引起越来越多的关注。自从2009年无锡国家传感网创新示范区设立以来,物联网产业园如雨后春笋般冒出,各地纷纷设立物联网产业园。当前我国有国家级物联网产业基地3个,分别为无锡国家传感网创新示范区、重庆南岸区国家新型工业化产业示范基地(电子信息·物联网)和杭州高新区(滨江)电子信息(物联网)产业示范基地。省级物联网产业园区主要有广东省物联网应用产业基地,上海嘉定、浦东物联网产业基地,深圳物联网应用示范产业园,成都(双流)物联网产业园区等(见表9-2)。
表9-2 各地物联网产业园区
五 技术研发水平提升,关键技术有所突破
我国在芯片、通信协议、网络管理、协同处理、智能计算等领域已取得许多科研成果,研制出全球首颗二维码解码芯片,研发了具有国际先进水平的光纤传感器。超高频和微波RFID、嵌入式芯片、无线传感器网络等技术和产品具有自主研发能力。
感知技术领域。近年来,我国物联网感知技术领域取得多项技术突破。在超高频RFID芯片领域,研发出符合中国自主标准的超高频与微波RFID芯片;在读写机具领域,研发出基于军用标准的2.45GHz有源RFID读写器、基于0.13微米标准CMOS工艺的超低功耗新型超高频RFID标签芯片、ETC5.8GHz全集成射频芯片等。在传感器技术方面,我国企业基本掌握了中低端传感器研发的技术,并逐渐向高端领域发展,研发出了应用于物联网的智能MEMS传感器,研制成功智能传感器及节点技术、面向物联网重大机械装备与工程结构健康监测应用的光纤传感技术等。在北斗导航芯片和终端领域,和芯星通、华力创通、东方联星、北斗天汇、合众思壮、西安华讯微电子等一批企业的产品已经进入市场。
传输技术领域。近距离无线通信方面,蓝牙(Bluetooth)、红外数据传输(IrDA)、无线局域网802.11(Wi-Fi)IEEE802.15.4等技术几乎全由国外提出,芯片也以国外产品为主。近年来,我国的近距离无线通信芯片技术也有一定的进展,研制成功了低功耗感知节点核心芯片及系统,以及基于软件无线电技术的超低功耗、多模传感网网络节点芯片。无线传感器网络方面,我国与发达国家几乎同时起步,目前已形成一批在传感器网络和节点技术领域具有一定水平的科研院所和企业。在无线传感器网络领域,研制成功了面向医疗物联网应用的RFID与传感器节点及其组网共性关键技术、基于电力物联网的智能传感器及网络传输技术等。在传感器节点领域,研制成功自供电的水环境监测物联网无线传感节点关键技术、基于Zigbee的数字一体化压力传感器节点技术等。
处理技术领域。在海量数据存储方面,国内研究和发展起步虽然较晚,但近年来进步迅速,研制成功了面向物联网的海量智能存储系统、物联网海量数据存储服务平台、高性能云存储物理单元设计技术等。在海量数据处理领域,我国的相关技术产业化步伐不断加快,研制成功高效的物联网数据基础处理算法、基于云环境的海量物联网数据存储与处理系统等。在应用中间件和网关领域,研制成功了物联网应用中间件开放架构、基于IPv6的传感网关设备等。
六 应用示范蓬勃发展,典型应用取得显著成效
目前我国物联网应用整体处于起步阶段,基于RFID和M2M的应用发展相对较快。中高频RFID技术和产品较为成熟,在电子票证、交通卡、交通管理、出入管理等领域已经形成了一定的规模性应用,超高频和微波RFID也在多个领域开始应用。我国三大电信运营商积极开拓M2M应用市场,交通、电力和安防成为最大的应用领域。传感器网络应用相对滞后,规模化市场有待培育,目前以试点试验为主。
物联网应用领域和规模范围不断扩大,交通、物流、环保、医疗保健、安防、电网等领域应用的市场规模已达数百亿元。民爆、煤炭、大型装备等工业行业应用水平大幅提升,促进了生产制造的数字化、网络化和智能化,三一重工的物联网智能车间实现了涵盖供应商送货、零件制造、整机装配、售后服务等全生命周期的智能化管理,年增加产量超过2000台,每年同比产值新增60亿元以上。物联网在社会管理和民生服务领域的应用逐步深化,如浙江省智慧能源监测中心,已实现全省2441家以上企业的用电数据实时监测,形成了覆盖全省的工业节能监控平台;居民电动自行车物联网防盗系统自2013年在无锡推广以来,电动车被盗发案率显著下降,破案率达100%,项目已在全国16个省市、60万辆电动自行车上推广应用。
现阶段我国物联网应用以政府推动为主,但各地对于物联网应用模式的创新实践活跃。目前物联网应用已经有以下经典模式:一是差额补贴模式。物联网企业提供基于物联网技术的楼宇能耗监测应用解决方案,免费部署应用,楼宇每年节省下来的能源费用的一部分归该企业所有。这种模式适合于中小企业的创新应用。二是第三方广告运营模式。物联网方案集成商和客户联合第三方,由第三方负责应用方案的投资,物联网方案集成商负责运营服务,但应用方案所涉及的广告经营权则归第三方所有,第三方能通过广告收入收回投资成本并实现赢利,客户不承担或承担少量成本和费用。三是运营商的应用创新。如某移动公司的“宜居通”业务可实现对家用电器、安防信息的远程更新与操作,已在全国初步实现规模商用,目前采取包月的收费模式。
未经允许不得转载:物联网的那些事 - Totiot » 物联网步入规模发展阶段 是产业升级的重要驱动力

微信关注,了解更多 








