IEEE P2030标准-带有电力系统和终端用户应用和负载的智能电网能源技术和信息技术互操作运营指南(Guide for Smart Grid Interoperability of Energy Technology and Information Technology Operation With the Electric Power System (EPS), and End-Use Applications and Loads)即将颁布,有意思的是,这个标准是围绕着三个远景(Perspective)而展开的,本文就对这三个远景做一个简单介绍,希望能对读者起到抛砖引玉的作用。
概述
据上海.羿歌所了解,这个标准从互操作架构的视点讨论了电力系统, 通信系统和信息系统的远景。提出远景架构的目的是增强智能电网各系统之间的互操作。三个系统完成同一个公共目标,每个系统又有各自的特点。
三个互操作架构远景(IAP)主要考虑电力系统、通信系统和信息系统接口的逻辑和功能,实现智能电网的互操作。三种远景的摘要如下:
·电力系统互操作架构远景(PS-IAP)。电力系统远景强调的是发电、输电和用电,包括电器、应用和运行的理念。这个远景定义了七个域:发电、输电、配电、服务供应商、市场、控制/运行和消费者。此概念在三个远景中是相同的。
·通信技术互操作架构远景(CT-IAP)。通信技术远景强调的是在智能电网中,系统、设备和应用之间的通信连通性。这个远景包括通信网络、介质、性能和协议。
·信息技术互操作架构远景(IT-IAP)。信息技术远景强调的是过程控制和数据管理。远景包括信息数据的存储、处理、管理和控制。
每个远景由域、实体和接口或数据流组成-所有内容都由智能电网互操作参考模型(SGIRM)定义。参考模型按照功能进行阐述,可以扩展,但不打算规定或限制。当智能电网技术和架构发展时,要求互操作是能够维护的。参考模型的灵活性保证了智能电网未来发展的先进性。
电力系统的互操作
电力系统的互操作体现为保证电力供给的复杂系统,目的是为消费者提供高可靠、高可用和高质量的电力,并使电力成为一种经济的能源。为了达到这个目标,电力系统的运行要确保每刻产生的功率(kW或MW)精确的等于消耗的功率。如果这个等式不平衡,电力系统会在瞬间发生问题。这些问题包括装置的损坏和消费者的停电。同时,产生的无功功率(kvar或Mvar)和消耗的无功功率,也要在每处电站取得平衡。将来的智能电网会对现存的电力系统进行方案优化,保持这些平衡。
电源的容量可以有很大变化,从几百瓦到几百兆瓦。有些电源通过系统调节,具有很好的可控性,而有些电源不具备这样的能力。这样的电源会有很大的波动,在最差的情况下,可以从满输出到无输出,反之亦然,就就是几秒钟的事情。
消费者的电负载也有各自的特性,可能在不同等级快速变化。输电系统是一个从发电到负载的网络,具有冗余输送大电力的能力。输电系统中的电流通常是双向的。因为输电系统在电能传输的重要性,输电系统通常设计为具有最小损耗和高度的自动化,保持系统的每个部分都不失效。
配电系统以高效、可靠和经济的方式为消费者提供电能。老式的配电系统,从变电站到消费者的电流通常是单向的。很多配电系统具有或将有双向电流,因为在本地配电系统设计拓扑或消费者自备电站的发电超过负载的情况,所以需要具备这样的能力。当部分配电系统发生问题时,可以通过人工干预重启系统。
电力系统本身具有通过电流提供每处电力系统状态信息的能力,因为它就来自那些装置。因此,遵照指南和策略可以简化控制系统,在设备之间使用最小的通信量,保证电力系统具有良好的设计和运行。比如,没有外部通信时,一个“波动”的发电机会带来:频率高时产生低输出,频率低时产生高输出。考虑使用这种天然的状态信息和更先进的控制设备避免电源产生波动。
传统的方法可以保证电力系统能够很好的运行,方法如下:
·在发电有限不能提供足够电能时,安装新的可控发电装置。使电力系统具有足够可控的发电量,满足瞬时最遭的负载变化。
·装置等级足够大,可以应对最遭情况运行条件。
智能电网技术提供了使用新方法的机会,可优化电力系统的运行。这些方法可以与智能电网技术一起运行,包括:
·使用更多的可控发电、存储和负载,优化发电和负载的平衡。
改变当前条件优化装置容量。条件可以包括室温、电流和维护等。
·使用本地控制的发电、存储和负载,减小装置容量变化和电源质量问题。
IEEE P2030标准中SGIRM电力系统互操作架构远景
IEEE P2030标准中SGIRM 的PS-IAP主要表现为一种传统的电力系统景象,CT-IAP提供一种从一地到另一地得到数据的方法,IT-IAP提供一种使用数据获得有用信息的方法。
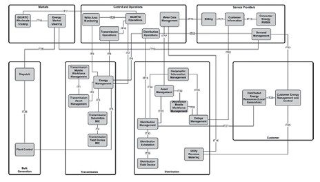
PS-IAP(图1)是主要实体的逻辑表示,描述了电力系统的功能。图1显示了来自电力系统远景的域、实体和接口。PS- IAP的域(在所有远景中相同)表现了一种接近于现存电力设施的划分方法。PS-IAP的实体(在所有远景中具有独特性)反应了电力系统的装置或功能。在电力系统远景实体间的接口可以通过多个数据连接的多种数据流表示。比如,在配电站和运行中心的通信,在同一个接口可能有SCADA、声音和视频多种信息。在图中仅画出了数据通道。因为存在很多可选的电流,为了保持图的简单,电流被省略了。
图1 IEEE P2030标准中的PS-IAP
智能电网的部署可以覆盖一个小型地区、一个电力设施、一个控制区域或一个全国范围的系统。对于一个完成的部署,每个实体可以代表任何数量的物理或逻辑设备。
通信系统的互操作
端到端的智能电网通信模型可以在图2看到。这些通信架构映射到发电、输电、配电和消费者的域上。每个特定通信块映射到特定划分域上的设施。
图2 智能电网端到端通信模型
它还显示了端到端通信的安保层和管理层,横跨了每个智能电网的通信域。通信安保和管理架构需要在IEEE P2030标准中SGIRM部分定义和规范。
IEEE P2030标准SGIRM 通信技术互操作架构远景
IEEE P2030标准中SGIRM 的CT-IAP通过图3表现出来,可以包括出现的新技术,也可以使用由开发者定义的目标架构。它是智能电网中通信系统、变电站和关键组件等所有相关系统的图形表示,是一种通用、灵活和动态的体系架构,会随着技术进步而发展。
图3 IEEE P2030标准中的CT-IAP
CT-IAP(图3)显示了通信系统远景中的域、实体和接口。CT-IAP域(所有的远景都相同)划分出了7个部分,接近于现存的电力设施。这些域包括:
·发电;
·输电;
·配电;
·消费者;
·服务供应商;
·控制和运行;
·市场。
在每个域中或在域之间(内部域),实体通过一个或多个接口相互连接。多个接口连接一个或多个实体表示了可用性(将来使用)和多种互连变化。如果在不远的将来需要增加新实体或接口,可以按这个方法加入。
通信实体可以是有线或无线网络系统,或相关的通信系统元件。接口要按照通用互连要求进行定义,建立两个或多个实体间最小等级的互操作。接口还要按照性能要求、安保等级、协议类型和其他需求进一步确定规范。
实体的通信链路连接,通过两个实体间的线路来表示;因此,这个线路表现为在两个实体间的“接口”或“连接”。应该注意,两个实体间的单线不意味着仅有一个或单一接口。这根线代表一个—两个实体间接口的“集合”。这种方法简化了图形且容易阅读。
信息系统的互操作
IEEE P2030标准的SGIRM涉及了在7个域之间的信息交换,在ISO OSI(开放系统互连)模型中,位于传输层(第4层)之上。所以,智能电网信息系统互操作的焦点是在第4层到第7层。
分层的方法简化了使用新技术替换老技术的任务。比如,只要服务接口兼容,可以设计一种传输层协议,完成对很多种数据链路类型的操作。很多老协议和直接连接数据链路层的技术(比如,专用电话线路)仍在电网中运行。这些通信链接可能还要在智能电网中存在很多年。在开发新的应用和使用新的协议时,要考虑与现存的协议的兼容问题,确保今后通信网络中的各层能够平滑地过渡。
IT功能可以把信息迅速、安全和可靠地发送到电网的任何点,为决策提供支撑。通过配置和操作条件的进步,智能电网会更加动态,为优化使用信息创造更多的机会。
智能电网是随电力装置技术的发展和由配电和输电设施中计算机系统监视、分析、优化和控制运转而一起推动的。因此,系统受到了很多分布式自动化技术的影响,针对来自IT远景,今后还要解决诸如数据交换的互操作、计算机网络安保、现存系统与将来系统数据通信和应用集成等问题。
IEEE P2030标准SGIRM 信息技术架构远景
IEEE P2030标准中智能电网IT-IAP描绘了智能电网从IT应用和与应用相关数据流的远景,到完成操作和管理电力系统的主要目标:允许独立开发系统的互操作。IT-IAP(图4)按照功能和IEEE P2030标准SGIRM中7个域的互操作来定义。
图4 IEEE P2030标准中的IT-IAP
目标不是定义新信息交换架构,而是与当前的最佳实践和技术一起工作,弥补在7个域之间信息交换的不足。为了在智能电网中确保一致性结构框架,要尽可能使用与NIST和SGIP相同的术语。
在IT-IAP中表示的一些实体是协议或数据库的集合,其他实体可以分布在多个域中,但应该放在最恰当的地方。连接实体所标出的线代表了数据流。在本文中,数据流在应用级定义,从数据的生产者到数据的消费者。
结论
美国智能电网的互操作参考模型可以为中国的智能电网提供某些借鉴,取人之长,为我所用,避免在实施智能电网的过程中走弯路,提前考虑在发电、输电、配电、用电中的互连问题,协调好市场、运营、服务的责任划分,建设好有中国特色的智能电网。
未经允许不得转载:物联网的那些事 - Totiot » 智能电网中的三个互操作架构远景

微信关注,了解更多 




