i投资与人民网财经研究院联合主办的“万物互联·万物生”物联网专题之“智能家居”系列沙龙活动于近日在北京霄云路8号华府会举办。本次沙龙围绕行业热点和发展动向做深入研究,力求为相关企业、行业、投资者探索出智能家居的市场前景。出席嘉宾围绕国内外传统家电企业的创新举措,探究传统家电企业在智能家居上的布局和转型。通过梳理智能家居行业发展历史,结合各位专家的前瞻观点,我们对智能家居有了更加深刻认识。
一、智能家居概念
智能家居是以住宅为平台安装有智能家居系统的居住环境,实施智能家居系统的过程就称为智能家居集成。以住宅为平台,利用有线和无线网络平台通信技术、包括综合布线系统、安全防范系统、背景音乐/广播系统、灯光窗帘控制系统、环境控制系统、家庭影院控制系统等;将家居生活有关的设施集成,构建高效的住宅设施与家庭日程事务的管理系统,提升家居安全性、便利性、舒适性、艺术性,并实现环保节能的居住环境。智能家居的终极意义在于让家庭生活更方便、温馨、舒适、安全及经济。
小米智能家居市场总监李琦认为智能家居产品中的每个功能都应该从用户的需求出发,只有真正能够解决用户痛点的智能家居应用才能得到市场的认可,小米目前的智能家居产品的每个功能都是用户提出来的,任何人都可以给小米提供产品建议或者体验心得。
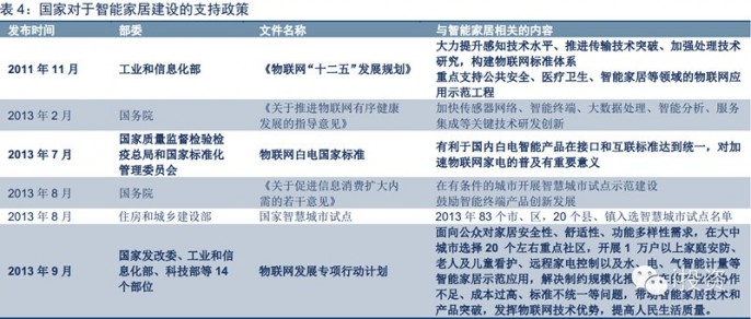
二、智能家居是国家和地方政策扶持方向
近年来,国家政府多次出台与智能家居相关的扶持政策。例如,在工信部2011年发布的《物联网“十二五”发展规划》中,提到着力提升感知技术、传输技术、处理技术等于智能家居息息相关的物联网技术,构建物联网标准体系,并将智能家居作为物联网应用重点支持方向。2013年7月,国家标准化管理委员会通过了闪联提交的新版家电物联网相关标准,有利于家电接口和互联网标准进一步统一;2013年9月,发改委等14部委共同发布《国家物联网发展专项行动计划》,明确提到推动智能家居应用,面向公众对家居安全性、舒适性、功能多样性需求,在大中城市选择20个左右重点社区,开展1万户以上家庭安防、老人及儿童看护、远程家电控制以及水、电、气智能计量等智能家居师范应用、解决制约规模化推广存在的产业链协作不足,成本过高,标准不统一等问题,带动智能家居技术和产品突破,发挥物联网技术优势,提高人民生活质量。
各地方也纷纷制定智慧社区发展规划。如北京,深圳分别计划2015年底前智慧社区覆盖20%,30%的社区,上海2013年计划将运用物联网技术的智慧社区增至50个。
三、智能家居行业分析
(一)规模及前景:下一个万亿市场
根据中国家电商业协会与奥维咨询联合发布的《智能改变未来——智能家电的现状与发展趋势》报告预测,2013年中国的智能家电产值已达1000亿元,到2020年终端设备的产值达到8000亿元。智能手机、智能电视、智能洗衣机、智能空调、智能冰箱的渗透率目前约在45%、40%、10%、5%、1%左右,到2020年,其普及程度预计可达99%、93%、45%、55%、38%。我们认可这一预测。而智能家电仅仅是围绕智能家居的相关硬件、软件及延伸服务的一部分,就整体而言,我们认为2020年中国智能家居市场的产值将超过万亿元。
(二)智能家居现状
智能家居起步较早,虽然过去二十年增速一直较快,但由于没有达到爆发临界点。无论在国内外,其均处于探索成长期,且国内成熟度并未落后国外太多。
智能家电遭遇的问题部分折射出智能家居产业推进过程中的阻碍,我们将这些阻碍归纳为三大瓶颈。
瓶颈一:缺乏颠覆性的技术创新,未能充分激发用户需求
瓶颈二:统一的运行平台尚未出现
瓶颈三:商业模式有待重构
(三)智能家居发展方向
从智能家居国内外至今的发展历程和近期动向来看,同时从市场参与企业进入家庭战略角度出发,我们将智能家居这片蓝海划分为“金字塔”型结构:首先,位于最底层、做为承担一切想象空间载体的是智能单品,如Nest;其次,居于中间的是一体化智能家居解决方案,如Crestron、Control4等系统集成商;最后,位于金字塔顶端、最有价值和发展前景的是智能家居平台生态链,其可以对不同来源的智能硬件进行整合。
1、智能单品:率先爆发,智能平台的载体
家居生活中存在着大量硬件设备和未开发的需求,比如家电、门锁、灯泡、插座、窗帘,甚至沙发、床、眼镜等;而如我们之前所说的智能家居行业一大趋势就是将这些家居设备施进行“智能化”升级,解决实际需求并提升体验;包括安防、影音系统、智能光线调节等,实质上就是将智能家居系统中的某一终端设备抽出来进行聚焦,将体验做到极致从而打造出智能单品。
谛力公司总裁李兴斌表示,未来产品的销售方式需要靠一帮互联网企业去做互联网的平台,把离C端最近的群体和厂家直接连起来。把产品的价格降下来,给用户更好的体验,智能家居某种程度是一半家电一半家居,它的应用场景是在每个人的家里。把家里的商品用最便宜的方式,最方便的方式交给消费者。中国家居市场的趋势是像床、电视柜等等这些家居用品,价格将会是现在的一半,这会通过改善家居的流通领域而达成。
2、智能系统:老骥伏枥,创新及开放带来新生
最初的智能家居系统集成商都是由工业自动化进入智能家居领域,例如Honeywell、ABB等传统自动化控制龙头,其以控制为核心,核心功能及部件都是自行设计生产或者外包生产;而近年来在时代浪潮下,传统的智能家居系统集成正由控制、自动化转向了更深层次的家居生活体验创新,因此自身的体验创新及对外开放融入其他设备成为系统集成商的发展趋势。
中关村物联网产业联盟的秘书长张建宁表示,智能家居本身标准是很早就有的,一开始的思路是从做标准开始的,但是这条路是失败的,一开始大而全顶层设计的套 路是失败的。现在看从单品连到云上,然后后端把大家连起来。之前对于标准的认知,在互联网里只认协议,只要大家互联互通了不管谁的标准,只要我们互相之间可以对话可以连接就可以,所以标准来讲对于智能家居这部分没有那么重要,之前讨论过度了。
3、智能平台:智能产业链金字塔尖的王者
智能家居平台生态链是互联网思维融入智能家居的全新产物,亦是智能家居未来的终极形态,主要体现在:1、智能家居的控制及体验特性决定了只有在一个平台下各种产品才能形成无缝连接,带来最佳的用户体验;2、智能家居平台将成为单品导入的优势入口,从熟悉的平台上获取智能单品这一行为,或将会成为如同“在Windows上安装软件”、“在App store上下载应用软件”等人类日常生活中的习惯性行为;3、家居生活中存在庞大的未开启需求,包括健康、娱乐、节能等。
机智云CEO黄灼表示,目前机智云所做的是让不同厂家使用不同通讯协议的智能硬件能够互联互通,通过这样的方式解决智能家居标准很难统一这样一个问题。机智云想做智能硬件里面的送水者,从去年开始拓展开发者,把机智云的工具免费给开发者用,现在开发者也很多,平台上已经有过万名的智能硬件的开发者。他们覆盖的行业从农业到畜牧业到智慧城市、医疗,开发者希望实现互联网+,把原来设备联网,把信息化植入产品里焕发出新的商业机会。
美的集团创新中心智慧家居技术研究专家毛宏建表示,美的构建智能家居分五个阶段。第一阶段做基础平台和单品的智能化。第二阶段开始做家庭网络和家装设施的智能化。第三阶段是开放平台建设。第四阶段开始做感知与建模。第五阶段做整个系统智能化和自适应与自学习。从美的集团智能家居规划来看与智能家居发展方向上的每个阶段都非常契合,脚踏实地在每个阶段夯实基础,才有可能在智能家居的道路上走远。
四、智能家居商业模式:
智能家居作为一个还远未成熟的新兴业务,其商业模式也处于渐进变化过程中。我们研究了目前已投身智能家居或尚在布局阶段的产业链公司,初步总结了智能家居领域现在及未来几种典型的商业模式,我们认为投资机会也来自于各商业模式的演变与竞合。
模式一:“明星产品+对应衍生应用”形成闭环
典型公司:Nest Labs等互联网基因的硬件创新公司。
这一商业模式可以理解为:明星级硬件产品作为数据收集入口,依此开发出相应的衍生应用才是真正创造价值的产品。Nest Labs公司由苹果iPod之父Tony Fadell与首席工程师Matt Rogers创立,主要瞄准了过去会广泛忽视的家用产品。首款产品是2011年底推出的具有自学习功能的自动恒温器,目前该产品每月出货量为约5万台,累计出货量已超过百万台。公司的第二款产品为2013年10月发布的智能烟雾报警器,且收购了家庭能耗仪表服务的MyEnergy公司。Google近期以32亿美金收购了Nest。
利用数据分析算法获得强大的自学习能力,从而使得传统的家居产品更人性化是Nest无论在消费者还是投资者中都大受欢迎的原因。 Nest家居产品除了精致的工业设计外,无一例外的均具有很好的人机情感交互。以恒温器为例,Nest最大的不同在于它是由6个传感器和其独特的算法驱动,具备超智能的自学习功能,可以追踪主人的生活习惯并依此来动态调整屋内的温度(比如在你睡前看书时略略降低温度),制定个性化的温度日程表,也支持远程APP控制,从而可以实现节省20%~30%用于调节室内温度的能耗费用。另外,Nest公司的烟雾探测器也同样具备自学习功能,设备会根据所处的房间位置自动了解用户是否在烹饪、洗浴,从而选择是否报警(比如浴室中的设备在遇到水汽时不会报警)。
依靠智能产品的数据收集衍生出相应的应用,形成闭环。与电力公司合作是Nest公司在发展初期的典型商业模式,根据国外电力公司的统计,迄今为止所有的Nest 控温器已经节约了超过10 亿度电,相当于可以给美国供电15 分钟。目前与Nest合作的电力公司既包括奥斯丁能源、绿山能源、NRG Energy、南加州爱迪生等传统电力公司,也包括Sunrun等分布式光伏运营商。双方通过一定的折价方案。此商业模式的关键是能否打造出快速获得用户口碑的明星级硬件产品,因此对用户“痛点”需求的了解、优秀的工业设计和强大的品牌粉丝力很关键,国内有望复制此模式的公司为小米、360等。
模式二:打造平台级应用掌握用户粘性
典型公司:腾讯等平台公司,Revolv、物联传感等初创公司。
智能家居的产品品类多、品牌度低,因为会有较多公司觊觎通过打造平台级应用来掌握用户粘性,并谋求增值应用变现。由于智能手机的移动性(随时随地)和良好的交互性(触摸屏等输入输出),手机作为智能家居生态圈的控制中心成为业主与消费者的普遍共识,因此智能家居的平台级入口也会与智能手机有较大关联:
首先,芯片领域和操作系统领域的机会并不多。“高通+联发科”模式仍会在智能家居领域适用(高通联合LG、松下、海尔、思科、Silicon Image、TP-LINK、Sears、Wilocity等公司率先成立了“AllSeen联盟”,意图掌握设备与设备(或网络)之间的对接标准)。另外,在操作作系统领域,iOS和Android之外的操作系统由于缺乏丰富生态圈的支持很难异军突起,最典型的例子就是三星和LG智能家居系统都支持用户的Android系统设备作为其控制中心。
所以,最有机会的还是APP领域。我们相信随着智能家居使用者的增多,专门针对智能家居的垂直应用,例如,初期可能会有各类控制类APP面世,后期会涌现出较多O2O(类似大众点评)、功能性应用(如可以用于检测保质期、或者分析食物成分、建议如何搭配食物等功能的智能冰箱应用)、信息交互(类似社交)、信息安全类应用。国内在此模式下有竞争力的公司为腾讯、360及互联网创业公司。
模式三:B2B系统集成+ B2C产品销售
典型公司:Honeywell、西门子、Control4等各大系统集成厂商。
智能家居市场起步B2B的工程市场,后来才慢慢渗透入中高端个人家庭客户。由于智能家居涉及到的子系统(及产品)繁多,安装施工专业性较强,系统集成方案质量无论对用户体验还是对运行成本都很关键。因此,如霍尼韦尔、西门子等公司以工程前装市场为切入点,开拓写字楼业主与地产商等企业用户,做系统集成。采用此类商业模式的公司,短期靠项目实施作为主要收入来源,后期可搭载销售体系内的各个子系统产品。例如霍尼韦尔实施完一个系统集成项目后,后续可以依托客户粘性持续销售其安防、远程控制等产品,既包括更新换代需求,也可囊括用户对智能家居解决方案的扩容需求。
模式四:智能化提升产品附加值和换代需求
典型公司:三星、海尔等各大传统家电厂商。
传统家电产品增速中长期放缓成为共识,寄希望智能化浪潮接力换代需求。城镇居民主要家电的新增需求已经进入平稳期,而经过多年的家电下乡政策刺激,农村大家电保有量提升幅度从两年前的15台/百户迅速下降到3~5台/百户,虽然仍有一定提升空间,但速度趋缓已是大概率事件。在此背景下,各大家电厂商纷纷推出智能化家电产品,个别厂商除硬件布局外也布局了系统集成业务(如青岛海尔)。
非独立角色会限制这一模式的广度,长期看有可能会重走智能电视的老路。作为竞争对手,家电厂商间肯定会各自为战,比如说青岛海尔肯定不愿意接入三星的平台系统,这反过来也会大大降低三星智能家电平台的吸引力。由于我们坚信数据服务是智能家居的最大价值,因此开放性也是智能家居平台能否普及的最重要要素之一。从这个角度看,我们判断采用这一商业模式的厂家很可能会重蹈智能电视的覆辙:初期依托智能化大幅提升盈利能力,然后由于技术壁垒不高随着普及率的提升变成标配产品,盈利能力再次下降,且开始放弃封闭的各自为战战略,拥抱互联网厂商形成战略同盟。
总结:智能家居时代来临
首先,互联网及移动互联网时代的来临对于整个社会和市场都带来了一系列新的变革和趋势,其中包括硬件“智能化”趋势、商业模式重构以及生态链平台的诞生等;同时,这些趋势与传统家庭自动化的结晶——智能家居系统的结合推动了智能家居行业由“控制”、“自动化”转向“单品智能化”、“平台化”等方向创新,思想的解放打开了智能家居市场无限想象空间,这也是去年以来智能家居概念饱受市场关注的核心因素。
同时,通过前面对互联网时代趋势的探讨及结合成功智能家居案例分析,我们描绘出智能家居蓝海的金字塔结构——智能单品、系统及平台生态链:其中智能单品将发展最为迅速并将成为平台的载体,,同时传统的智能家居系统集成将逐步走向开放,而智能家居平台将成为智能家居的终极形态,从平台上获取想要的智能单品这一行为,或将会成为如同“在App store上下载应用软件”一样成为人们家庭生活中的习惯性行为;智能家居平台生态链将成为继PC端生态链、移动终端生态链后的下一个产业应用生态链。
未经允许不得转载:物联网的那些事 - Totiot » 智能家居时代已来临 看看专家们怎么说

微信关注,了解更多 





