智慧城市相对于之前“数字城市”、“感知城市”等概念,最大的区别在于对海量信息形成的大数据进行了智慧的处理,因此也可以认为智慧城市是数字城市的升级版。由城市数字化到城市智慧化,关键引入大数据技术进行数据的生产与集聚、组织与管理、分析与发现、应用与服务,以提高城镇化质量、改造并提升社会公共管理职能,促进城市管理和服务智能化发展。
一、智慧城市大数据应用需求分析
随着智慧城市建设的大力推进,智慧应用已经触手可及,并实实在在改变人们的生产与生活,大数据作为构建智慧城市必不可少的重要技术,在城市的智慧交通、平安城市、智慧医疗、智慧社区等智慧应用实践中发挥着巨大作用。其中,交通、医疗、平安城市已经成为大数据应用重点领域。
(1)智慧交通大数据应用需求分析
我国大部分城市交通管理呈现条块分割现象,由于数据信息只存在于垂直业务和单一应用中,造成交通管理的碎片化,如交通信息分散、信息内容单一等问题。而大数据具有信息集成优势和组合效率,有利于数据的同步采集和分析处理。随着智慧交通传感器数据的引入,数据规模从过去的TB级爆发性增长到PB级,由此带来对海量数据的存储与计算的挑战,迫切需要寻求新的处理技术和手段。同时,交通领域对海量的图像和视频数据的实时处理分析也提出很高要求,这就要求利用分布式文件系统和数据库实现数据的永久存储、实时检索、随时扩容。同时,要求能对海量的图像和视频数据进行准确提炼,构建合适的交通预测模型,有效模拟交通未来运行状态,给出合理应对方案,有效缓解交通拥堵,快速响应突发状况,为城市交通的良性运转提供科学的决策依据。
(2)智慧医疗大数据应用需求分析
伴随着医疗技术的发展,医院数字化、网络化、信息化发展已经进入稳步增长阶段,医院积累了大量不同类型的数据,比如医疗数据、音频、视频、图片等数据信息,这些数据已成为医院宝贵的财富。根据估算,中国一个中等城市50年所积累的医疗数据量就达到10PB级,而随着健康医疗的不断发展,非结构化数据增速将持续加快。对这些数据进行有效的存储、处理、查询和分析,能辅助临床医生做出更科学和准确的诊断和决策,帮助医院根据患者潜在需求开发个性化服务,甚至有助于研究机构突破医疗方法和药物革新,支持医疗资源及服务优化与配置。随着新医改不断深入,未来医院信息数据将更加复杂化、规模化,可以想象,利用常规的软件工具已经难以对其进行搜集、整理、加工与管理,所以迫切需要大数据等相关技术的支持。
(3)平安城市对大数据应用需求分析
平安城市建设目标是满足治安管理、城市管理、交通管理、应急指挥等需求,同时要兼顾灾难事故预警、安全生产监控等方面对图像监控的需求。这种从“事后查看”到“事前预警”的需求变化,要求做到对海量视频数据的精准分析,这也是平安城市以视频为核心的大数据应用所在。
视频数据特殊性对计算处理要求。平安城市数据有其行业特殊性要求。一是流量巨大,二是对高清有很高要求。一个高清视频的流量一般是8MB/S,数据则来自成千上万的摄像头,又是24小时不间断传送。如果采用全集中的计算框架,不仅数据传输容易出现瓶颈,还很容易导致灾难性的损失。而全分布式的计算框架则导致管理、运维复杂化。因此,区域性的、综合性的集中和概念上的分散,可以使网络更有效地支撑其应用。
大数据处理任务对于开放架构平台需求。平安城市大数据飞速增长,要求IT基础架构的计算能力、存储能力和数据交换传输能力必须与这种成长速度相匹配,才能保证数据分析的实现。而实现这些能力的关键在于IT基础架构的可扩展性,特别是横向扩展的能力。能让其先天就具备强大、横向的可扩展性,并在实现这种扩展时拥有成本和性价比优势的,一定是基于开放架构的平台。
二、智慧城市大数据应用机遇与挑战
1、机遇
智慧城市建设驱动:从整体投资规模来看,“十二五”期间智慧城市建设拉动的设备投资规模将达1万亿元人民币,如此庞大的投资规模必然带来智慧城市建设对大数据应用需求的快速增长。
资料来源:赛迪顾问整理
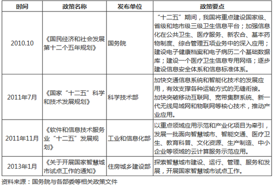
政策驱动:为推动智慧城市发展和应用示范,国务院及相关部委,如发改委、工信部、科技部等多个国家部委发布了一系列相关的政策文件,提出了加大财税、金融政策扶持力度,引导和鼓励社会资金投入,设立产业发展专项资金、推动应用示范创新等相关政策措施,具体参见下表。
表 2 国家相关政策
应用需求驱动:大数据时代,智慧城市对数据分析功能的需求更加旺盛,对数据分析的深度和速度都有更高要求,驱动对数据的快速、实时分析、智能决策等需求快速增长。同时,智慧城市建设中特定需求也带来对大数据应用的不断增加。如各级公安机关要求围绕视频监控进行深度应用,未来需求将从传统以硬件建设为主转向以智能应用为主,以解决视频调阅慢、分析难的问题,以缩短办案时间,降低办案人员的工作强度。
2、挑战
随着智慧城市建设的推进,智慧城市建设将进入“深水区”,信息孤岛、信息安全等问题变得更加迫切,亟待解决。
(1)信息孤岛将成为智慧城市应用的桎梏
由于我国城市信息化是一个逐步完善的过程,在不同时期分散建设的系统,由于在运行环境、数据库系统、数据格式、业务流程定义等方面执行不同标准,导致系统无法信息共享和集成的根本原因。而且行业发展水平参差不齐,因此信息孤岛在我国是一个普遍问题。但随着智慧城市建设的深入开展,信息孤岛将成为大数据应用的桎梏,若不能解决信息孤岛问题,则智慧城市建设将变成一个个“行业示范应用”,无法真正全面推广。
(2)信息安全将成为智慧城市应用推广的突出问题
大数据时代,数据资产化成为趋势,企业内部运行数据和客户资料成为宝贵的数据资产,而且很多智慧城市应用涉及公民财产安全甚至国家安全,数据价值更高,因此信息安全问题成为大数据时代智慧城市建设首要难题。当前政府、企业、个人的数据安全意识也开始增强,2012年12月28日,全国人大常委会第三十次会议通过了《关于加强网络信息保护决定》,该决定将政府、企业、个人信息数据上升到极其重要的法律保护位置,同时对惩处威胁信息安全的行为提供了法律依据。但客观来看,我国信息安全技术水平相对国外先进水平差距依然较大,未来国家的扶持力度将会进一步加大,国内企业将面临更大发展机遇。
(3)智慧城市项目复杂度大,牵涉部门众多,协调非常困难
智慧城市项目的复杂程度主要体现在两方面:一方面是涉及到的政府部门和企业众多,如公安、行政、城管、卫生、路政等分属不同的行政部门,这给数据共享带来很大难度,未来视频数据在交通部、公安部、城管部门等多个部门共享,需要不同政府部门形成统一,如何让企业将数据贡献出来也需要相关政策来支持。另一方面是技术难度越来越大,综合了交通工程、信息工程、通信技术、控制工程、计算机技术等众多领域的成果,智慧城市系统需要把多个子系统进行集成,需要系统集成商有相关的平台及产品和工程资质。
未经允许不得转载:物联网的那些事 - Totiot » 大数据应用乘风智慧城市

微信关注,了解更多 


