
第一章 操作系统行业概况1.1 产业生态圈
操作系统是管理计算机硬件与软件资源的计算机程序。操作系统需要处理如管理与配置内存、决定系统资源供需的优先次序、控制输入设备与输出设备、操作网络与管理文件系统等基本事务。操作系统也提供一个让用户与系统交互的操作界面。
当前,我国数字经济和信息软件产业发展蓬勃,巨大的国内市场容量与高层次开放型经济体的逐渐形成,为企业研发自主操作系统提供了强大动力。今年6月,华为鸿蒙系统正式亮相,国产操作系统迈出市场化和商业化重要一步。
2021年9月30日,面向数字基础设施的开源操作系统欧拉(openEuler)全新发布,与鸿蒙实现内核技术共享。2021年11月9日,华为携手社区全体伙伴共同将欧拉开源操作系统正式捐赠给开放原子开源基金会,以推动操作系统产业快速发展。从服务器操作系统,升级为数字基础设施的操作系统,欧拉能够支持IT、CT、OT等数字基础设施全场景,覆盖服务器、云、边、嵌入式等各种设备形态的需求,能够更好地满足千行百业数字化转型的需求。”
图 综合发展情况及产业链

资料来源:千际投行、资产信息网、iFinD
智能手机操作系统有Symbian OS、Android OS、Windows Phone、iOS、Blackberry等。按照源代码、内核和应用环境等的开放程度划分,智能手机操作系统可分为开放型平台(基于Linux内核)和封闭型平台(基于UNIX 和Windows 内核)两大类。
1996年,微软发布了Windows CE 操作系统,微软开始进入手机操作系统。2001年6月,塞班公司发布了Symbian S60 操作系统,作为S60 的开山之作,把智能手机提高了一个概念,塞班系统以其庞大的客户群和终端占有率称霸世界智能手机中低端市场。2007年6月,苹果公司的iOS登上了历史的舞台,手指触控的概念开始进入人们的生活,iOS 将创新的移动电话、可触摸宽屏、网页浏览、手机游戏、手机地图等几种功能融合为一体。
2008年9月,当苹果和诺基亚两个公司还沉溺于彼此的争斗之时,Android OS,这个由Google研发团队设计的小机器人悄然出现在世人面前,良好的用户体验和开放性的设计,让Android OS 很快地打入了智能手机市场。
Android OS 和iOS 系统不仅仅在智能手机市场份额中维持领先,而且这种优势仍在不断增加。作为成熟稳定的手机操作系统,Symbian 仍占有一定的市场份额,有上升的潜力。
图 手机操作系统第一阶段(1996-2008)

资料来源:千际投行、资产信息网、iFinD
车用操作系统被喻为“汽车的大脑”, 国外厂商QNX(Blackberry,黑莓)、Linux(开源)、Android(Google)是底层汽车操作系统的核心玩家,QNX采用微内核架构,因内核小巧,运行速度极快,并且安全和稳定性高。因此,QNX常用于安全稳定性要求较高的数字仪表、智能驾驶系统中。但由于QNX为非开源系统,具有开发难度大、应用生态较弱等特点,而且需要商业收费。
相比QNX,再说Linux,它最大的优势在于开源,其具有很强的定制开发灵活度。通常情况下,人们基于Linux开发新的操作系统,是指基于Linux Kernel进一步集成中间件、桌面环境和部分应用软件。
最后是Android——被称为“发行版本Linux”的系统。Android是基于Linux开发的、最成功的产品之一。众所周知,Android应用生态最为丰富,且主要应用于移动设备,目前国内车载信息娱乐系统常基于Android开发。Android的主要优点包括:开源、灵活(可根据自身需要对原生Android进行定制化改造),可移植性强(Android手机上的APP不需要经过大修改就可以应用在车机上),有利于国内互联网厂商切入汽车领域,快速建立起车载软件生态。但其缺点也较为明显,安全性、稳定性差,系统漏洞带来较高风险,技术维护成本高以及过度依赖Google。
目前来看未来三大底层内核仍是主流。“QNX市占率超50%,Linux拥有AGL成员超100家,开源优点吸引了大量程序员,而Android拥有Google技术支撑,系统开源成本低。展望未来,Linux和Android市场份额将逐渐扩大。” 斑马智行AliOS和华为HarmonyOS是我国两大主要车用操作系统。不过,总体来看,目前车载操作系统(含智能座舱系统)自主率不足5%;而车控操作系统(含自动驾驶系统)均在研发合作当中。
图 国内主要操作系统的分类

资料来源:千际投行、资产信息网、iFinD
操作系统在计算机系统中处于承上启下的地位。IT产业存在着“硬件—软件—服务”的研发和生产链条。操作系统是最贴近硬件的第一层软件,虽属于系统软件,却又不同于其他的系统软件,其他系统软件都受操作系统的管理和控制,得到操作系统的支持和服务。操作系统是硬件的扩充,为其他软件提供运行环境。因此,操作系统实际起着衔接下层物理设备及资源和上层软件应用及服务的作用。
操作系统在程序运行的过程中起到重要作用,其功能重点在于微内核处理、内存调度、输入输出设备、文件和操作五种计算机资源的管理上。操作系统上面可以装各种各样的应用软件,是重要的流量入口,作为最基本也是最为重要的基础性系统软件,操作系统可细分为桌面操作系统、移动操作系统、服务器操作系统、云操作系统、嵌入式操作系统和物联网操作系统等领域。
1.2 市场份额分析
(1)PC领域的市场份额及历史分析
微软和英特尔的Wintel联盟占据绝对主导,微软是桌面操作系统的垄断者,Intel的x86芯片则占据着芯片市场的80%以上份额,Wintel联盟几乎控制着PC端设备的发展方向。2019年Windows操作系统的市场占有率高达81.83%。其他PC操作系统包括Linux、Unix、ChromeOS等市场份额较小。尽管目前桌面操作系统仍然主要由微软公司的Windows系统占据主导地位,但Wintel架构之外的桌面操作系统正逐渐占据一定的市场份额,2019年1-8月份,Windows系统市场份额占比为87.66%,OSX系统市场份额占比为7.09%。
图 操作系统份额占比 2012-2019

资料来源:千际投行、资产信息网、iFinD
随着经济的发展,全球进入移动互联网时代,中国及美国PC渗透率均存在下降趋势,2018年中国PC渗透率为21.8%,与2013年的26.7%相比下降了4.9个百分点;美国PC渗透率为93.8%,与2012年的105.1%相比下降了11.3个百分点。
(2)手机终端领域的市场份额及历史分析
目前,移动端依旧是ARM+Android占据绝对领先地位。ARM芯片目前占手机和智能手机市场份额的75%,虽然英特尔在移动互联网市场布局已久,但是英特尔到目前为止依然无法和ARM形成正真正的竞争。智能手机平板电脑现在依旧是ARM芯片的天下。根据IDC统计,2020年,由于5G手机的发布以及厂商加速清理旧设备库存,中国市场运行Android操作系统的智能手机市场份额将从2018年的74.1%上涨到75.44%,iPhone方面,2020年市场份额约为22.49%。
图 手机操作系统第二阶段(2009-2012)

资料来源:千际投行、资产信息网、iFinD
图 手机操作系统第三阶段(2013-2021)

资料来源:千际投行、资产信息网、iFinD
图 2019年手机终端操作系统的市场份额

资料来源:千际投行、资产信息网、iFinD
ARM+Android能够在移动互联网时代完成对底层CPU+OS计算平台的垄断,主要因为:
移动互联网带动下的手机应用兴起;
CPU+OS的紧密绑定,通过硬件开放和软件开源的策略构建统一CPU指令集和OS内核标准的计算平台联盟,提高ARM+Android联盟的竞争壁垒,同时扩大生态。PC领域Wintel体系和移动领域ARM+Android体系的保护壁垒均较高,主要因为在PC领域和移动端领域,各自百万级甚至千万级的应用生态,其重新构建成本都很大。
(3)服务器领域
截至2018年末,Windows Server 2008目前依然是市场上最受欢迎的系统版本,占 据45%的市场,随后是Windows Server 2013,占比为24%。微软总共占据了88%的市场。
图 2019年服务器端操作系统的市场份额

资料来源:千际投行、资产信息网、iFinD
1.3 “全产业链”全景图谱分析
因为过期的系统在网络上运行意味着安全隐患,也有不少企业已经开始开展迁移工作,然而这个进程是非常缓慢的。主要是因为IT管理员认为没有立即升级的必要、缺乏升级时间、预算紧张等都是关键因素。整体来看,在服务器领域,微软依旧占据了80%以上的市场,Linux整体有约13%的市场。
图 产业链发展

资料来源:千际投行 资产信息网 iFinD
(1)“全产业链”上游——优质应用软件
图 应用软件企业数量


资料来源:千际投行、资产信息网、iFinD
(2) “全产业链”中游——多操作系统分布
图 多操作系统分布

资料来源:千际投行、资产信息网、iFinD
(3)“全产业链”下游—— CPU等优质硬件设施使用
CPU
国产CPU芯片起步较晚,虽然与国际顶尖水平有一定的距离,但整体来看,已经完全具备商用和量产的能力。其中,鲲鹏、飞腾、龙芯的适配度和适用性较高。
图 国产CPU

资料来源:千际投行、资产信息网、iFinD
鲲鹏芯片由华为公司研发,获得ARMv8架构的永久授权。处理器核、微架构和芯片均由华为自主研发涉及。华为公司开放服务器主板和PC主板,优先支持广大整机厂商发展自有品牌服务器和PC。通过产业联盟的方式一起完善产业链,扩大生态。飞腾芯片主要由中国电子集团(CEC)和国防科大共同开发,同样是基于ARM架构。飞腾芯片主要包括高性能服务器CPU、高性能桌面CPU和高端嵌入式CPU三个系列,从端到云皆可以提供核心算力支持。飞腾致力于打造PK生态,飞腾CPU+麒麟OS,已经与400家企业达成合作。
龙芯CPU是国产化程度最高的MISP架构芯片,由中科院计算所研发,在专用类、工控、嵌入式终端CPU等领域拥有较强优势,后陆续拓展至桌面端和服务器端。目前龙芯桌面端CPU在信创领域占有较高市场份额,在一些专项项目领域使用的均为龙芯芯片。但是,龙芯是唯一的基于MIPS架构的国产CPU,在目前ARM架构占优的格局下,生态拓展可能会受到一定影响。海光芯片由天津海光研发,基于AMD的ZEN架构,性能优异,但是2019年海光被美国列入实体名单,后续发展任重道远。兆芯芯片由上海兆芯集成电路有限公司研发,X86架构授权来自于台湾威盛电子;目前兆芯在信创领域份额较小,主要在上海地区有一定优势。申威芯片由江南计算所研发,起源于特殊应用领域,体系架构基于Alpha衍生而来,在信创领域,市场化能力较弱,份额较小。
基于OS的二次开发方式
图 国产OS综合系统

资料来源:资产信息网 千际投行
整体来看,国内信创产业解决方案主要集中在ARM+Linux体系,ARM芯片国内厂商 可以得到完全授权,Linux系统为开源系统,整体体系的研发和迭代可以实现国内信创 产业的完全控制。目前看产能不是大问题,产能能够快速提升。基础软硬件与现有的成熟体系相比,可能还有一定的差距,但是暂时的不成熟不构成绝对的劣势, Windows体系的成熟也经历了10-15 年的迭代。只要在技术和产品的研发上,后续可以有更多的国内外软件厂商加入进来,国产的ARM+Linux体系完全可以进入商用 阶段。国产操作系统可以借助关键应用项目为起点,后续建立起更加完备和商用的生态体系。
1.4 以“Android”系统开源为例的开放型产品研究
安卓(Android)是一种基于Linux内核的自由及开放源代码的操作系统。主要使用于移动设备,如智能手机和平板电脑,由美国Google公司和开放手机联盟领导及开发。Android操作系统最初由Andy Rubin开发,主要支持手机。2007年11月,Google与84家硬件制造商、软件开发商及电信营运商组建开放手机联盟共同研发改良Android系统。随后Google以Apache开源许可证的授权方式,发布了Android的源代码。Android逐渐扩展到平板电脑及其他领域上,如电视、数码相机、游戏机、智能手表等。
图 安卓系统综合架构分析

资料来源:千际投行、资产信息网、iFinD
图 Android系统的应用架构

资料来源:千际投行、资产信息网、iFinD
Android手机操作系统已经于2020年期间占领了中国近88.9%的市场份额,其系统主要是基于Linux框架进行开发及设计的开放型手机操作系统。
(1)Android手机操作系统简介
Android系统的Logo由Ascender公司设计,其设计灵感源于公共盥洗室门上的图形符号,布洛克便绘制了两根天线,以及躯干为铝罐的Android机器人。
Android是基于Linux的自由以及开放的源代码的操作系统,主要运用于移动设备,例如智能手机、平板电脑;2007年Google成立开放手持设备联盟并且与84家硬件制造商、软件开发商和电信运营商共同改良了Android系统,同时以Apache开源许可证的授权方式发布了Android源代码,在接下来的十几年中逐渐扩展到了其他的领域,比如电视、数码相机、游戏机、汽车等等。
(2)Android系统操作特点
Android系统默认用户界面主要基于直接操作获得,比如点击、滑动、捏动、挤压等方式,来操控屏幕上的对象,游戏控制器和物理键盘都可以通过蓝牙或者USB进行操作。
Android系统对硬件配置有着最基本的要求,需要良好的硬件支持,用户操作体验才能得到提升。
Android系统属于开源式手机操作系统,应用程序采用APK文件格式,开放式性吸引了第三方竞争模式。
图 安卓手机系统发展历程

资料来源:千际投行、资产信息网、iFinD
Android平台架构主要通过Linux Kernel(内核)、Hardware Abstraction Layer(HAL硬件抽象层)、Android Runtime、Framework及APP系统应用等五大架构组成,使得系统可以正常、平稳运行。
我们可以通过Android系统的平台框架和Android系统的自启动框架来进行拆解其运行模式:
图 Android系统的运行框架和自启动框架分析

资料来源:千际投行、资产信息网、iFinD
Android系统的启动过程由Kernel到Native到Framework到APP的转变。
Linux内核:Android平台的基础是Linux内核,比如Android Runtime(ART)依靠的就是Linux内核进行底层功能的执行,且其内核的安全机制可以为Android提供相应的服务保障,并且允许设备制造商就其内核开发相应的硬件和软件驱动程序服务。
Hardware Abstraction Layer (HAL硬件抽象层):提供标准接口,向更高级别的Java API框架显示设备硬件功能,实现每个模块为可相应的硬件服务,比如Wifi、蓝牙等框架请求访问设备软件的时候,Android系统板块可以为每一个硬件的加载提供相应的库板块。
Android Runtime :每个应用在执行任务运行的时候,都有属于自己的Android Runtime,ART通过执行DEX文件可以同时使用多个虚拟机,且DEX是为Android设计的字节码格式文件,通过优化可以达到较少占用内存的目的。
Framework(Java API):系统开发员可以通过Java文件语言编写的API使用Android OS的整个功能级。API构建板块是Android应用软件的基础,并且模块化系统组件和服务都可以重复使用。
1.5 以“Windows”系统开源为例的产品技术研究
Windows操作系统,是由美国微软公司(Microsoft)研发的操作系统,问世于1985年。起初是MS-DOS模拟环境,后续由于微软对其进行不断更新升级,提升易用性,使Windows成为了应用最广泛的操作系统。
图 Windows系统

资料来源:千际投行、资产信息网、iFinD
图 Windows系统发展历史

资料来源:千际投行、资产信息网、iFinD
图 从技术革新到计算机发展

资料来源:千际投行、资产信息网、iFinD
物联网的海量终端上,硬件成本问题永远是重大考验之一。微控制器(MCU)、MEMS传感器和无线通讯模组成本的逐年下降从成本端推动行业发展。MCU在性能提升和价格下降的道路上不断前进,寄存器位数从4位、8位、16位到今天主流的32位MCU,主频则从8MHz、16MHz发展到现在的几百MHz。据IC Insights预计,MCU的平均单价在未来3年内会逐渐下降。价格不断下降的高性能MCU将为物联网应用提供更多可能。
传感器和无线通讯模组行业的发展呈现出相似的趋势。NB-IoT模组及Wi-Fi模组的价格在近年发生剧烈下降,分别自5年前的几十元下降到近期的10-20元附近,成为中远距离和近距离场景的最经济选择。全球传感器平均单价持续走低,自2010年以来下降幅度超过100%。
图 MCU平均单价分析

资料来源:千际投行、资产信息网、iFinD
物联网十年发展不及预期,软硬件紧密耦合带来生态壁垒,物联网操作系统是破局关键。
从1982年的第一台联网设备开始,物联网已经走过了近40年。在2010年左右,爱立信、IBM、思科、Gartner对物联网产业的发展相当乐观,普遍预测至2020年全球将有500亿台联网设备。但时间真的来到2020年,我们发现联网设备数量这一最关键指标的达成率低于预期。
图 Windows系统和CAGR预期

资料来源:千际投行、资产信息网、iFinD
图 操作系统和互联网发展

资料来源:千际投行、资产信息网、iFinD
区别于传统操作系统,物联网在操作系统领域需要易拓展、跨平台、低成本、强安全、稳连接的新要求。
物联网的终端设备数量呈现指数型上涨,物联网终端软件复杂度的提升势在必行。物联网开发平台也需要具备一套对软件开发者更友好的、相对统一的操作系统,使软件开发过程从硬件开发中解耦出来。只需要基于操作系统,即可快速开发上层应用。
图 产业链与物联网初期Windows系统开发

资料来源:千际投行、资产信息网、iFinD
以Win10为例,Win10将以服务的形式提供,并将在用户设备的生命周期内为其带来更安全、创新、升级的体验。Windows10的推出标志着我们将迎来更为个性化的计算新纪元,这意味着以人为中心的理念将逐渐取代技术。在这一新纪元中,占据重要地位的是体验的移动化,而不是设备的移动化,跨设备的体验应保证无缝,且为用户所熟悉。用户能够像与其他人互动一样,通过语音、手势和目光自然地与设备互动。在为用户提供可以自己控制的可靠体验的同时,保护用户隐私。
Windows10配备代号为“Project Spartan”的全新微软浏览器,这款浏览器的优点是互动性。该浏览器内置了多项重要功能,能够更可靠地带来全新的浏览体验。浏览器中最先进的功能包括:无论使用键盘鼠标还是触控,都能直接在网页上注释并与朋友轻松分享,无干扰内容的阅读界面能够简化文章显示布局,提供绝佳的在线和离线网络文章阅读体验,与Cortana整合可更快速地在线查找内容和完成事务。
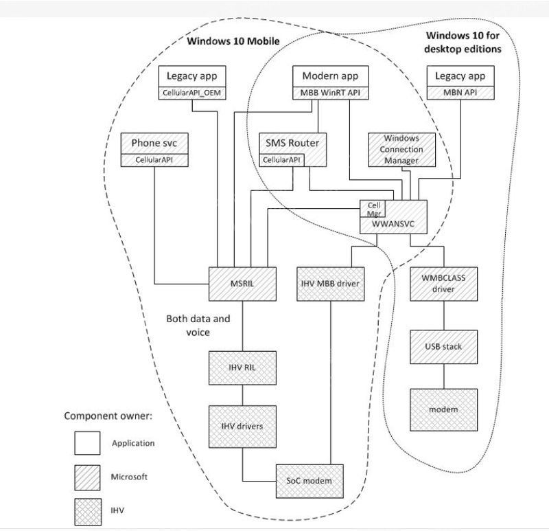
图 Windows系统架构分析

资料来源:千际投行、资产信息网、iFinD
图 32位操作系统的系统特征

资料来源:千际投行、资产信息网、iFinD
图 以Exchange服务器为例的分析

资料来源:千际投行、资产信息网、iFinD
图 Windows 系统的信息交换机制

资料来源:千际投行、资产信息网、iFinD
第二章 商业模式和技术发展2.1 商业模式——选取典型代表性产品进行商业模式创新研究Android
图 典例分析——基于Android系统的深度定制操作系统和行业

资料来源:千际投行、资产信息网、iFinD
(1)主攻方向:Android系统市场 & 基于四大安卓系统手机营运商
中国主要使用Android系统的手机终端厂商分别为华为、OPPO、Vivo和小米,其中华为智能手机出货量将在2021年起受到芯片存量影响整体影响其出货量。
图 中国四大Android系统手机出货量

资料来源:千际投行、资产信息网、iFinD
中国主流Android系统手机终端制造商包括华为、OPPO、VIVO、小米,其中2017年至2020年期间,华为智能手机的出货量从0.9亿台增长到1.2亿台,但是2019年到2022年期间为下降趋势,原因是由于新冠疫情的影响,厂商没办法按照正常的出货量生产智能手机,并且受到国外芯片商场限制华为芯片购入的影响,出货量减少,迫使华为进一步加快麒麟9000芯片的研发。
(2)产业应用:基于出货量增长率
中国Android系统手机出货量增长率整体呈现下降趋势,原因是受到了手机行业大环境的影响,移动通讯设备软件更新并没有很多的亮眼之处,主要是因为用户的购买率和换新率大幅度下降,芯片行业受限,从而导致智能手机制造商需要考虑芯片存量从而做出相应的出货量限制,并且采取饥饿消费的营销模式,从而进一步影响搭载Android系统的手机增长率。
图 中国四大Android系统手机的出货量增长率,2017-2025年预计

资料来源:千际投行、资产信息网、iFinD
图 中国四大Android系统品牌手机市场份额,2017-2020年

资料来源:千际投行、资产信息网、iFinD
从2017到2020年期间,华为市场份额从22.5%增长到43.1%。主要是因为品牌的Android系统厂商份额逐渐降低,从最初的26.8%下降到4.0%,主要是由于中国用户对品牌认知度的逐年提升,将主流品牌的名声和相关系统的优化、技术革新、产品设计作为主要产品购买的依据,并且2019年期间,华为拥有全球领先的5G通信技术。
图 中国Android系统新增规模预计

资料来源:千际投行、资产信息网、iFinD
2.2 商业模式分析:基于Harmony OS的产品商业模式
Nemetschek Vectorworks致力于开发使用灵活、多用途、直观的CAD及BIM解决方案,支持建筑工程的集成管理环境,使建筑工程在其整个进程中显著提高效率、大量减少风险。
图 鸿蒙系统开发起源

资料来源:千际投行、资产信息网、iFinD
操作系统的发展历程可以分为四个阶段。第一阶段为以Unix为代表的操作系统。1972年,Unix诞生于贝尔实验室,由Thompson 和 Ritchie基于C语言编写而成。操作 系统的诞生解决了人工操作所带来的人机矛盾,提高CPU的运行效率,Unix被认为是计算机行业的基石。第二阶段为以Linux、Windows、Mac OSX为代表的PC端操作系统。
(1)Harmony OS 的发展历程
图 Vectorworks 典型企业

资料来源:千际投行、资产信息网、iFinD
前三操作系统市场占有着绝对的市场份额,其中Android市场占有率为39.41%,Windows的市场占有率为34%,苹果移动端与PC端的占有率总和为23.12%,为Harmony的创新造成了一定的挑战。
图 操作系统的累计市场份额

资料来源:千际投行、资产信息网、iFinD
(2)Harmony创新:基于loT理念开发,从系统层面解决各设备之间的互联互通
与安卓系统相比,鸿蒙突出优势为IoT硬件载体实现万物互联、分布式、基于微内核架构下的高流畅度及高安全性。鸿蒙作为IoT的操作系统,实现了从系统层面解决了各个设备之间的互联互通。传统的设备间相互独立,但在鸿蒙的分布式软总线下, 这些设备被“虚拟化”成各个模组,并成为有机整体,用户无需另行设置即可按需调用 各种功能,硬件终端之间形成相互协同。
图 操作系统的对比

资料来源:千际投行、资产信息网、iFinD
图 Harmony OS VS. Android

资料来源:千际投行、资产信息网、iFinD
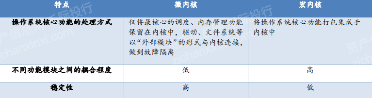
鸿蒙OS两大核心分别为微内核架构与方舟编译器。鸿蒙OS采用微内核架构,安全性与稳定性更高。微内核与宏内核均为操作系统的结构模式,操作系统的核心功能包括文件系统、内存和I/O 设备管理、CPU 调度等,宏内核将操作系统的核心功能均打包集成于内核中,而微内核的最大特性是仅在内核中保留最核心的功能。基于微内核架构的鸿蒙OS连接实时性更好(响应时延降低 25.7%、时延波动率降低 55.6%),同时结合5G低时延场景,尤其适用于工业控制、智能交通等物联网领域;可以做到故障隔离,最大程度保证系统的稳定性与安全性,在5G超多连接场景下更能满足万物互联 的要求。
图 微内核与宏内核的对比

资料来源:千际投行、资产信息网、iFinD
Harmony创新:方舟编译器
方舟编译器是鸿蒙另一个核心技术,与安卓的ART虚拟机(AOT+JIT+解释执行)不同,可以显著提高手机运行速度。其采用的机制是将Java代码转换成机器码的过程 提前到了编译打包时,这样生成的安装文件所包含的代码本身就已经是机器码,相较于安卓的ART虚拟机,方舟编译器解决了虚拟机运行效率低下的问题。
图 方舟编译器架构

资料来源:千际投行、资产信息网、iFinD
Harmony创新:国产分布式操作系统具有战略性意义
鸿蒙分布式三大核心技术分别为软总线技术、分布式数据管理与分布式调度。对消费者,鸿蒙能够将生活场景中的各类终端进行能力整合,形成一个“超级虚拟终端”,可以实现不同的终端设备之间的快速连接、能力互助、资源共享,匹配合适的设备、 提供流畅的全场景体验。
对应用开发者,鸿蒙的分布式技术使得应用程序的开发实现与不同终端设备的形态差异无关,降低了开发难度和成本。使得开发者聚焦上层业务逻辑,更加便捷、高效地开发应用。对设备开发者,鸿蒙采用了组件化的设计方案,可以根据设备的资源能力和业务特征 进行灵活裁剪,满足不同形态的终端设备对于操作系统的要求。
图 鸿蒙OS技术架构图

资料来源:千际投行、资产信息网、iFinD
分布式总软线技术解决IOT生态协同的痛点。计算机系统中,各个部件之间传送信息的公共通路叫总线,分布式软总线技术是基于华为多年的通信技术积累,参考计算机硬件总线,在“1+8+N”设备间搭建一条“无形”的总线,具备自发现、自组网、高带宽、低时延的特点。
图 分布式总软线示意图

资料来源:千际投行、资产信息网、iFinD
分布式软总线技术优点
使得设备间从手动连接变为自动发现。与传统的手动打开蓝牙传输相比,软总线能够实现自动发现,用户实现附近同账号设备自动发现无需等待。
实现多设备互联后通过异构网络进行组网。如果某两项设备间传输,其中一项设备没有蓝牙只有wifi,在传统的场景中不能实现分享传输,而软总线利用异构网络技术,使得设备间不同协议也能够进行交互。
软总线可以自动构建一个逻辑全连接网络,用户或者业务开发者无需关心组网方式与物理协议。传统开发模式中开发者需要适配不同网络协议和标准规范,而鸿蒙 OS对于开发者来说不需要关心网络协议差异,业务开发与设备组网解耦,业务仅需监听设备上下线,可以大大降低其开发成本。
2.3 技术发展
(1)行业总体专利概述

资料来源:千际投行、资产信息网、iFinD
(2)专利典型分析——以华为Harmony分布式数据管理模式为例
数据手段-从手动触发到自动发现
图 从手动触发到自动发现

资料来源:千际投行、资产信息网、iFinD
图 异构互联

资料来源:千际投行、资产信息网、iFinD
分布式数据管理实现应用跨设备运行时数据的无缝衔接。实现用户数据基于分布式软总线的能力,实现应用程序数据和用户数据的分布式管理。用户数据不再与单一物理设备绑定,业务逻辑与数据存储分离,应用跨设备运行时数据无缝衔接,为打造一致、流畅的用户体验创造了基础条件。
图 分布式数据管理示意图

资料来源:千际投行、资产信息网、iFinD
分布式任务调度能够实现跨设备远程的调用。其基于分布式软总线、分布式数据管理、分布式Profile等技术特性,构建统一的分布式服务管理(发现、同步、注册、 调用)机制,支持对跨设备的应用进行远程启动、远程调用、远程连接以及迁移等操作,能够根据不同设备的能力、位置、业务运行状态、资源使用情况,以及用户的习惯和意图,选择合适的设备运行分布式任务。
图 分布式任务调度示意图

资料来源:千际投行、资产信息网、iFinD
图 分布式调度模块

资料来源:千际投行、资产信息网、iFinD
华为智能手机在全球出货量大幅下滑,鸿蒙OS为其开辟IoT增量市场争得先发优势。根据IDC数据,华为在全球的市场份额由2019年的17.5%下滑至2020年的14.6%。出货量同比下降21.5%。2021年一季度,华为在全球市场份额跌出前5名;2019-2020年华为智能手机在中国出货量位居第一,受市场需求疲软,疫情因素限制及供应限制,出货量同比下降11.17%,根据Canalys数据,2021年一季度华为出货量下降50%,市场份额由2020年一季度的41%跌至2021年一季度的16%。鸿蒙OS的出现,将从操作系统端布局IoT市场,重振华为消费者业务。
市场潜力——鸿蒙1+8+N 应用场景布局
其中“1”是指智能手机,也是鸿蒙系统的核心部分,华为海思自研的麒麟芯片为其他设备提供通信支撑;“8”指的是平板、 HD、音响、VR、穿戴、车机、耳机、PC 8大华为自研产品,“N”指的是移动办公、智能家居、运动健康、影音娱乐及智能出行各大板块的延伸业务。
图 1+8+N应用场景布局分析

资料来源:千际投行、资产信息网、iFinD
鸿蒙应用场景
(1)车联网
2020年10月,华为发布HI品牌,以Huawei Inside创新模式与车企展开深度合作,包括1个全新的智能汽车数字化架构和智能驾驶、智能座舱、智能电动、智能网联和智能车云服务5大智能系统及30多个智能化部件。2020年,华为推出的智慧车载解决方案 HiCar基于鸿蒙OS,实现手机、车机与其他智能终端的深度互联。目前与20多家车企展开合作,有超过30个应用生态伙伴,预计2021年将装载超过500万台。
鸿蒙OS智能互联座舱解决方案搭载了HarmonyOS车机操作系统,集核心服务、显示平台和软件生态于一体。HarmonyOS车机操作系统为一款专门面向汽车的操作系统,能够实现自动驾驶、导航、视频、音乐和通话等业务;能够在智能座舱和其他设备之间实现无缝切换。核心硬件方面,智能座舱搭载支持复杂运算处理的990A芯片车机模组,以及独立NPU,具备3.5TOPs算力,并支持5G网络连接,充分满足用户的智能驾驶。
图 华为智能化解决方案

资料来源:千际投行、资产信息网、iFinD
(2)物联网
根据官网披露,鸿蒙在智能家居、运动健康、穿戴设备、智慧办公、智慧出行等物联网领域应用广泛。在智能家居方面,鸿蒙拥有九阳、美的、方太、老板电器、海尔、苏泊尔、帅康等诸多厨房电器合作伙伴。
图 华为物联网

资料来源:千际投行、资产信息网、iFinD
生态布局——一横一纵策略
据公开信息,鸿蒙OS 生态目前已有300+ 应用和服务伙伴、1000+ 硬件伙伴、 50 万 + 开发者共同参与到鸿蒙生态建设当中。鸿蒙计划今年将搭载超过3亿部设备,其中有2亿部是华为自有设备,生态设备将超过1亿。场景拓展上鸿蒙OS 将采用“一横一纵”的战略。其中,“一横”要从在家居领 域扩展到消费者高频刚需的六大领域,目前累计拥有超过1000家硬件生态合作伙伴, 包括美的、九阳、老板电器等;“一纵”则是做好全产业链适配,已积累超过50家模 组合解决方案合作伙伴。
2.4 政策监管
主管部门为中华人民共和国工业和信息化部。
通过鸿蒙的政务系统智网系统采集各种内容及行为数据,可以充分利用数字化关联分析、数字建模及人工智能等技术,对海量数据进行模块化分析和政策模拟训练,将为政策规划和决策提供更加精确的依据,为政策实施提供更为全面、可靠地实时跟踪,为政策效果的评估提供更加科学全面的方法。
无论是对企业、广告、特种设备、人文环境等领域开展动态监测、安全预警,还是为宏观经济领域转变发展方式的决策规划提供数据支持,大数据化的智网系统都拥有巨大的应用潜力。
在大数据、云计算和移动互联网等技术的辅助之下,实现权力运行全程规范化、数字化,处处留痕迹。特别是对于行政执法、行政审批等违法违纪多发环节,通过数据挖掘可以及时发现和处理各类不作为、乱作为及腐败行为,变人力监督为数据监督、变事后监督为过程监督、变个体监督为整体监督。
第三章 行业估值、定价机制和全球龙头企业3.1 行业综合财务分析——操作平台
图 财务及估值指标

资料来源:千际投行 资产信息网 Wind
行业估值方法可以选择市盈率估值法、PEG估值法、市净率估值法、市现率、EV/EBITDA估值法、DDM估值法、DCF现金流折现估值法、NAV净资产价值估值法等,这里着重呈现市净率估值法。
图 指数化分析

资料来源:千际投行 资产信息网 Wind
图 指数回报统计

资料来源:千际投行 资产信息网 Wind
图 历史PE/PB

资料来源:千际投行 资产信息网 Wind
图 华为财务信息

资料来源:千际投行 资产信息网 华为年报
表 市场表现对比

资料来源:千际投行、资产信息网、Wind
3.2 以小米为例研究主营业务收入


3.3 价格驱动机制——以iOS系统开发为例
(1)iOS系统
iOS系统是智能手持设备操作系统,属于封闭型操作系统,是基于Darwin开源的操作系统,且Darwin的内核是XNU,该操作系统主要运用到iPad、iWatch等,2010年,iOS iPhone正式更名为iOS系统。
图 iOS系统的操作和发展历程

资料来源:千际投行 资产信息网 Wind
(2)iOS系统操作特点
iOS系统的用户界面主要基于多点触控,属于封闭式操作系统,是基于Darwin开源的操作系统。iOS系统属于完全封闭的操作系统,其系统有着非常严格的系统管理体系,比如APP上传的时候的格式要求一定要使用ipa、pxl、deb等格式,并且要满足官方的审查要求才可以在App Store进行上架,同时软件和硬件的整合度较高可以有效避免分化程度,提高稳定性。
图 iOS系统平台架构

资料来源:千际投行 资产信息网 Wind
Core OS 是核心管理系统层:主要包括内存管理、文件系统管理和电源管理等等操作系统的相关任务,主要与硬件设备进行交互操作的系统有OXS Kernel、Mach 3.0、Bonjour等等。
Core Servises(核心服务层):提供相对应用所需要的基础系统服务,服务核心为CoreFoundation以及Foundation框架,定义所有的应用使用的数据类型。
Media Layer(媒体层):只要提供应用中使用的媒体软件,进行音频和视频的录制,动画图像的绘制等,都要运用到媒体层,主要的组件有Core Audio、Open AL、Audio Mixking、PDF等等。
Cocoa Touch(触摸层):主要负责用户在使用iOS操作系统时候的触摸交互作用,主要组件有Multi-Touch、Core Motion、View Hierarchy等组成。
图 中国iOS系统手机出货量

资料来源:千际投行 资产信息网 Wind
(3)市场份额与市场规模
图 市场份额与市场规模

资料来源:千际投行 资产信息网 Wind
3.4 行业风险分析和风险管理
市场风险
图 基于波动率的市场风险分析

资料来源:千际投行、资产信息网、iFinD
兼容Android风险
目前开发的Android App主要使用Java语言,目前看到的鸿蒙手机默认采用Java语言,在和Android发生兼容行为的是目前存在的技术风险,包括Android 的App兼容模式,目前鸿蒙开发的专用版本较少,而第三方库不能满足完全的应用融合。比如安卓的NDK应用,有时候因为性能的要求或者是安全的要求,要保证应用的一部分内容能够不被反编译,通常使用机器码运行。支付及金融类的APP普遍有这个需求,所以如果鸿蒙不支持NDK,有些部分就不能推广到鸿蒙。
侵权风险——参考安卓和塞班的诉讼
Android经历野蛮生长的同时,微软、苹果、甲骨文等公司发起针对Android的围攻,由于谷歌过去并非手机行业,专利储备不足而陷入被动。一方面谷歌从2010年开始大量进行专利申请,截至目前,谷歌拥有的专利超过六万件。另一方面,谷歌从摩托罗拉等企业购入大量专利,2018年10月,微软宣布加入linux专利池,有意停止对Android的专利战。鸿蒙在未来的发展中要注意规避侵权等法律和专利上的风险。
3.5 竞争分析——基于波特五力模型
图 波特五力模型

资料来源:千际投行 资产信息网 iFinD
图 中国移动通信手持机产量

资料来源:千际投行 资产信息网 iFinD
(1)供应商的议价能力较强
图 中国手机系统份额,2017-2020年

资料来源:千际投行 资产信息网 iFinD
主流供应商有着较强的议价能力,因为行业集中度仍然很高,所以主流的供应商目前处在技术上游,下游的购买者享受上游技术红利,回馈空间有限。
(2)购买者的议价能力较弱
技术性产品指向性,上游厂商议价、定价能力较强,下游消费者议价、定价能力较弱。
(3)新进入者的威胁
图 中国手机新增市场规模

资料来源:千际投行 资产信息网 iFinD
(4)替代品的威胁较小
短时间内以Harmony为代表的第三代系统产出已经逐步出现了全产业覆盖的形式,且和Android并不存在同业完全重合竞争市场,基于5G的互联互通开发使得其指数化信息量增长优势凸显,不会造成过度的替代品威胁。
(5)同业竞争者的竞争程度适中
图 华为社区

资料来源:千际投行 资产信息网 iFinD
华为等企业市场参与主要依靠技术创新和科技引领,并不存在过量的同质化竞争,因此国内市场的平台竞争主要是科技、品牌力的竞争,而不是同质化的竞争,因此同业竞争适中。
3.6 中国、世界企业重要参与者
(1)苹果公司(Apple Inc.)是美国一家高科技公司。由史蒂夫·乔布斯、斯蒂夫·盖瑞·沃兹尼亚克和罗纳德·杰拉尔德·韦恩(Ron Wayne)等人于1976年4月1日创立,并命名为美国苹果电脑公司(Apple Computer Inc.),2007年1月9日更名为苹果公司,总部位于加利福尼亚州的库比蒂诺。苹果公司1980年12月12日公开招股上市,2012年创下6235亿美元的市值记录,截至2014年6月,苹果公司已经连续三年成为全球市值最大公司。
(2)华为创立于1987年,是全球领先的ICT(信息与通信)基础设施和智能终端提供商。目前华为约有19.7万员工,业务遍及170多个国家和地区,服务全球30多亿人口。
华为致力于把数字世界带入每个人、每个家庭、每个组织,构建万物互联的智能世界:让无处不在的连接,成为人人平等的权利,成为智能世界的前提和基础;为世界提供最强算力,让云无处不在,让智能无所不及;所有的行业和组织,因强大的数字平台而变得敏捷、高效、生机勃勃;通过AI重新定义体验,让消费者在家居、出行、办公、影音娱乐、运动健康等全场景获得极致的个性化智慧体验。
(3)微软(Microsoft)是一家美国跨国科技企业,由比尔·盖茨和保罗·艾伦于1975年4月4日创立。公司总部设立在华盛顿州雷德蒙德(Redmond,邻近西雅图),以研发、制造、授权和提供广泛的电脑软件服务业务为主。
最为著名和畅销的产品为Windows操作系统和Office系列软件,是全球最大的电脑软件提供商、世界PC(Personal Computer,个人计算机)软件开发的先导。
(4)小米科技有限责任公司成立于2010年3月3日,是一家专注于智能硬件和电子产品研发的全球化移动互联网企业,同时也是一家专注于高端智能手机、互联网电视及智能家居生态链建设的创新型科技企业。小米公司创造了用互联网模式开发手机操作系统、发烧友参与开发改进的模式。
“为发烧而生”是小米的产品概念。“让每个人都能享受科技的乐趣”是小米公司的愿景。小米公司应用了互联网开发模式开发产品,用极客精神做产品,用互联网模式干掉中间环节,致力让全球每个人,都能享用来自中国的优质科技产品。
小米已经建成了全球最大消费类IoT物联网平台,连接超过1亿台智能设备,进入全球100多个国家和地区。MIUI月活跃用户达到3.96亿。小米系投资的公司接近400家,覆盖智能硬件、生活消费用品、教育、游戏、社交网络、文化娱乐、医疗健康、汽车交通、金融等领域。
第四章 未来行业展望4.1 选择有前景的操作系统公司,引导市场主动或被动形成良性竞争形态
虽然市场上不同技术和开发版本的操作系统较多,但是具备核心生态的操作系统体系很少,目前仅有Wintel、Apple OS、Linux作为最主要的操作系统体系,其中Wintel在桌面和服务器领域具备绝对垄断优势。
操作系统使用者对操作系统的选择一直倾向于一致性,只有共同生态的操作系统及软件体系,才能最大化地实现计算方便性、通信实时性、存储有效性。Wintel自上个世纪90年代以来,充分利用市场化手段,在全球范围内打下坚实的客户使用基础;数以亿计的软件开发厂商,都是基于Wintel的计算生态开发软件和测试程序。客户和软件开发厂商的使用反射性,也更加强了Wintel垄断者的优势;
虽然,后来的Linux以开源性打开一定市场,但是生态系统的欠薄弱,很难撼动微软的绝对领先优势。目前国内的操作系统,也在以统一为发展方向,麒麟系操作系统整合,统信软件的成立,都是基于打造统一使用生态为目标,减少内部损耗,争取更多的市场份额。重点看好麒麟系操作系统和UOS-深度操作系统在桌面端和服务器端的发展。
4.2 依靠下游强产品力公司,反向带动操作系统格局从而实现突破
Apple公司的操作系统是最好的例子,Apple公司以其在下游消费电子、PC领域的超强产品化能力为基础,一直独立研发和发布Apple OS操作系统,并且在市场上占据一定的份额。对标苹果,目前国内具备下游产品强研发和销售能力,可以支撑上游操作系统独立化的公司,华为是最强的代表。华为的消费电子业务近年来发展迅猛,已经打入国际市场,华为在传统ICT领域的核心技术和产品优势,也可以帮助华为更好地开拓未来的物联网市场。华为2019年也计划推出自己的鸿蒙操作系统,目标在未来物联网智能终端,车机、音箱、可穿戴设备、智能家居等等这些应用场景。重点看好鸿蒙操作系统在物联网领域的发展。
4.3 强化开源迭代能力或软件终端厂商的适配积极性调动
拥抱和融入开源是产业大趋势,要取得产业与商业的竞争优势,最大的难度在于产业链的支持。充分利用开源、参与开源、支持开源发展操作系统,是当前最为可行之路。充分利用国内工程师红利,利用开源社区、开源组织等加强操作系统的软件迭代能力。国内新创操作系统企业及有实力的软件企业宜联合起来,建设自己可主导的原生态“操作系统-应用软件”体系,汇聚资源共同发展。
附:操作系统分析整理1. 传统嵌入式系统+通信协议+其他物联网功能模块
代表系统:SylixOS、μC/OS-Ⅱ、Vxworks等;
优点:更偏向硬件层,硬件推广成本低;
缺点:软件开发难度高,软硬件耦合较严重,生态封闭。
2. 基于Linux、iOS、Windows等成熟操作系统的裁剪
代表系统:uclinux、win10IOT、WatchOS、Android Things等;
优点:软件开发工具完善,开发者基数大;
缺点:原版系统冗余严重、历史遗留问题较多,普遍不适应低功耗场景、可扩展性低,需要定制化。
3. 面向物联网的轻量级IoTOS
代表系统:RT-Thread、华为LiteOS、ARM mbedOS、AliOS Things、Azure RTOS、Amazon FreeRTOS等;
优点:专门为物联网开发设计,联网协议完善,开发包齐全;
缺点:仍未解决物联网终端碎片化和割裂的问题。
4. 下一代操作系统
代表系统:谷歌Fuchsia、华为鸿蒙OS;
优点:是对嵌入式系统和个人设备操作系统的革命性进化,理念为统一型OS,扩展性及移植性好;
缺点:开发面临的不确定性高,缺少开发者基础和生态支持。
Cover Photo by Claudio Schwarz on Unsplash
原文标题:2022年操作系统行业研究报告
未经允许不得转载:物联网的那些事 - Totiot » 2022年操作系统行业研究报告

微信关注,了解更多 