传统车联网产业链以“车”、“人”为核心,主要是车与人的连接,为车主提供车辆状态监控服务、车载娱乐服务等。传统车联网的盈利模式主要是内容/服务授权费、技术服务费、数据通信费等。
车联网生态圈将“车”、“人”、“路”联结在一起,实现车与人、车与路以及车与车之间的连接。除了提供车辆信息服务、车载服务外,通过车与车之间、车与路之间的连接,实现位置信息采集(每辆车都是信息提供方)、车辆调度、实时路况分析等。车联网生态圈创造了新的价值模式(B-B-C模式):数据服务商、保险服务商、广告服务商、车辆租赁服务商等通过车联网平台(平台提供商)面向终端消费者提供服务。

车联网生态圈角色及价值分析

车联网生态圈整体可分为TSP平台、整车厂商、应用/内容服务提供商、电信运营商、车辆零部件厂商、芯片厂商、汽车后向服务商、传统线下厂商、交管局等。其中,TSP平台是车联网生态圈的主导者,整车厂商、应用/内容服务提供商、电信运营商是车联网生态圈的关键参与者,其他组成部分是生态圈的参与者。
一、主导者:TSP平台
TSP平台是车联网的核心,连接整车厂商、应用/内容服务提供商、电信运营商、呼叫中心等多方,负责车辆与服务提供商之间的数据供应和采集。除专门的TSP平台服务商(如休斯、飞驰镁物等)外,目前,许多第三方服务商(如整车厂商、电信运营商、互联网内容服务商等)亦开始进入TSP领域,构建属于自己的TSP平台。
TSP平台是车联网生态圈中潜在利润空间最大的一部分,包含APP开发、车载软件开发、平台运营等环节,同时,随着B2C及B2B(保险、维修、检测、物流、广告等)商业模式的逐步成型,TSP平台的价值将呈上升趋势。
二、关键参与者:整车厂商、应用/内容服务提供商、电信运营商
1、整车厂商
整车厂商凭借在车辆领域的先天优势及车辆相关软硬件能力,在生态圈中拥有较大的话语权和号召力,能够有效地整合车辆资源,在发展TSP平台方面具有很大的优势。目前,国内外整车厂商主要采用自主或合作研发的方式构建自身的TSP平台,在自有品牌车辆上配置。
整车厂商的盈利模式主要有两种,一是向车主销售TSP平台及应用服务,收取平台费及服务使用费;二是与应用/内容服务商、通信服务商、车辆后向服务商合作,基于TSP平台实现利益分成。
2、应用/内容服务提供商
应用/内容服务提供商可以分为两类:一类为车载终端设备提供定位软件、系统软件等支持,由前后装车载终端设备商集成在车载设备内;另一类直接对接TSP平台,为用户提供导航、紧急救援、保险、预定等服务。
应用/内容服务提供商的盈利模式主要有两种:车载终端设备商支付软件/内容费用和TSP服务收益分成。目前以后者为主,TSP平台提供商获取收益后,按照事先商定的分配协议与应用/内容服务商进行利益分成。
3、电信运营商
电信运营商为车联网提供通信和传输保障,是整个车联网产业的中枢神经,在车联网生态圈中占据重要地位。目前,国内外主要电信运营商均已介入车联网市场,并在前装市场、后装市场、TSP平台、网络等方面展开重点布局。
电信运营商的盈利模式:1)收取网络流量费用;2)开发车联网设备及应用,收取设备及服务费用;3)合作研发TSP平台,基于平台实现前向及后向收费。
三、参与者:车辆零部件商、芯片供应商、车辆后向服务商、传统线下商家、交管局
1、车辆零部件商
车辆零部件提供商主要为车辆提供硬件服务,除得润电子(车联网传感器、连接器)、保千里(布局汽车红外夜视系统)等传统的车辆零部件公司外,目前,亦有不少企业看好车联网市场,通过收购或参股方式介入车载系统的研发和生产,如金固股份(收购苏州智华20%股权)、亚太股份(收购前向启创15%股权)等。
2、芯片供应商
芯片供应商主要为车机提供芯片服务,可以分为两类,一类是专业为整车厂商提供芯片的企业,如车联网芯片市场占据领先地位的英飞凌、瑞萨电子等;另一类是传统芯片巨头,通过收并购纷纷进入车联网市场,如飞思卡尔与 NXP达成合并协议,高通收购NXP后坐拥CSR、NXP、飞思卡尔三大汽车芯片企业,成为第一大汽车芯片供应商。
3、车辆后向服务商
后向服务商通过与TSP平台合作,面向车主提供广告、维修保养美容、保险、物流、租赁、二手车、金融等后向服务。国内的车辆后向市场发展尚处于起步阶段,主要集中在UBI保险、租赁、车队管理等新兴领域,典型代表有钛马的UBI车载智能盒和分时租赁服务系统、九五智驾的车队管理应用、飞驰镁物的Soda分时租赁服务等。后向服务商通过TSP平台进行销售获利,平台收取服务佣金(广告费、会员费等)。
4、传统线下商家
传统线下商家为车主提供购物、餐饮、住宿、娱乐等基于线上与线下的O2O服务内容。目前国内发展相对较好,主要业务集中在BAT等互联网公司,一般有两种实现方式,一是通过手机与车辆联网,实现车载APP服务;另一种是车载系统自带的生活类APP。
5、交管局
基于卡口、公路信号桩等交通基础设施,通过交通管理控制平台,实现实时路况获取、道路收费、交通检测、道路规划设计等。
车联网生态圈主流商业模式分析
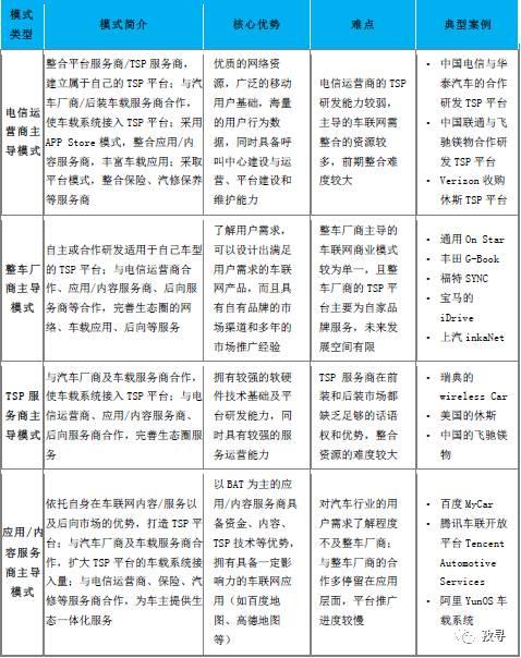
根据生态圈主导者的差异性,车联网生态圈主要有四种商业模式,分别为电信运营商、整车厂商、TSP服务商及应用/内容服务商主导模式。其中,电信运营商、应用/内容服务商拥有一定的用户影响力及资金、技术优势,主导的车联网生态圈具有较强的竞争力;整车厂商的TSP平台及应用多为自身品牌服务,平台兼容性较差,难以整合其他车企,主导的车联网生态圈难以做大做强;TSP服务商在前装和后装市场均缺乏足够的话语权和优势,整合资源的能力较差,其主导的生态圈难以形成规模。

未经允许不得转载:物联网的那些事 - Totiot » 车联网生态圈角色价值及主流商业模式分析

微信关注,了解更多 