3月9日港股盘后,中国电信在港交所公告,公司拟申请A股发行并在上海证券交易所主板上市。同日,中国电信还披露了2020年业绩报告,其中提到,2020年度净利润209亿元同比增1.6%,5G套餐用户达8650万户。

3月9日晚间,#中国电信拟在A股上市#登上热搜。有网友对此表示:“希望是真真实实发展企业。”也有网友评论称,这是“继中石油之后又一巨头”。




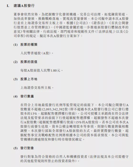
中国电信宣布拟发A股上市
公告显示,在符合上市地最低发行比例等监管规定的前提下,中国电信拟公开发行A股数量不超过12,093,342,392股(即不超过本次A股发行后公司已发行总股本的13%,超额配售选择权行使前)。

公司可授权主承销商在符合法律法规及监管要求的前提下行使超额配售选择权,超额发售不超过本次发行A股股数(超额配售选择权行使前)15%的A股股份。所募资金将用于5G产业互联网建设项目、云网融合新型信息基础设施项目及科技创新研发项目。
此外,本次A股发行价格将根据本次A股发行时境內外资本市场状况和本公司实际情况,并综合考虑现有股东整体利益,按照相关法律法规和《上海证券交易所股票上市规则》的规定,采用通过向网下投资者询价等合法可行的方式确定。
关于进行本次A股发行的原因及目的,中国电信在公告中表示:
一是把握数字化发展机遇,推动云改数转战略落地。本次A股发行有助于公司把握经济社会数字化转型机遇,全面深化改革,推动云改数转战略落地,增强科技创新能力,升级产品服务,提升客户体验,拓展业务规模,增强公司竞争优势,为公司高质量发展打下坚实基础。
二是拓宽融资渠道,增强可持续发展能力。本次A股发行有助于公司建立更加灵活、多元化的融资渠道,利用境内外资本市场,拓宽资金来源,壮大资本实力,提高抗风险能力,增强可持续发展能力。
三是完善公司治理,提升综合竞争实力。本次A股发行有利于优化公司治理结构,通过引入与公司发展战略相契合、能力资源互补、具有协同效应的战略投资人,提升治理水平,进一步增强综合竞争实力。
全体董事(包括独立非执行董事)认为,本次A股发行符合本公司及股东的整体利益。

5G套餐用户达8650万户
在披露回归A股计划的同时,中国电信亦公告了其2020年的盈利情况。
据中国信电公告,公司统筹疫情防控与经营发展,全面实施“云改数转”战略,经营业绩稳步增长——经营收入为人民币3936亿元,同比增长4.7%,服务收入为人民币3738亿元,同比增长4.5%,EBITDA为人民币1189亿元,同比增长1.4%,公司股东应占利润为人民币209亿元,同比增长1.6%,每股基本净利润为人民币0.26元。

其中,5G取得良好开局,5G套餐用户达到8650万户,渗透率24.6%。移动用户达到3.51亿户,净增1545万户,用户市场份额提升至22.0%。
智慧家庭业务价值显现,有线宽带接入收入达到人民币719亿元,同比增长5.1%,智慧家庭收入达到人民币111亿元,同比增长37.5%—产业数字化1快速增长,收入达到人民币840亿元,收入规模和市场份额继续保持业界领先;全网云2业务收入达到人民币138亿元,在中国公有云市场份额继续位居前列。
与此同时,董事会决定向2020年度股东周年大会建议按照相当于每股0.125港元的标准宣派2020年度末期股息。
截至今日收盘,中国电信港股报2.65港元,总市值达2145亿港元。

在纽交所摘牌对公司发展影响相当有限
去年最后一天,纽交所做出了将中国电信、中国移动、中国联通三家中国企业强制退市的决定,今年的第一个交易日又推翻了这一决定,但仅仅在两天之后,纽交所又发公告称,将根据美国法律继续推进这三家中国公司在该交易所退市。
对此,商务部回应称:这种滥用国家安全、动用国家力量打压中国企业的做法不符合市场规则,违背市场逻辑,不仅损害中国企业的合法权益,也损害包括美国在内各国投资者的利益,将严重削弱各方对美国资本市场的信心。

1月28日,中国电信、中国移动、中国联通三家运营商发公告称,美国财政部外国资产控制办公室(OFAC)于2021年1月27日(美国东部标准时间)发布日期为2021年1月26日(美国东部标准时间)、与行政命令有关之第1A号一般许可及与两则相关常见问题有关之指引。
根据美国财政部相关指引,行政命令的生效日期为2021年3月9日,而非2021年1月11日。三大运营商表示将继续密切关注相关事项的进展,并寻求专业意见和保留一切权利,以保护本公司的合法权益。
三大运营商分别表态称将继续密切关注相关事项的进展,并寻求专业意见和保留一切权利,以保护本公司的合法权益。

此前,中国证监会新闻发言人就纽交所启动中国三家电信运营商摘牌程序事宜答记者问:三家公司拥有庞大用户基础,基本面稳定,在全球电信服务行业中具有重要影响力。其ADR(美国存托凭证)总体规模不大,合计市值不到200亿元人民币,在三家公司总股本中的占比最多只占2.2%,其中中国电信只有约8亿元人民币,中国联通只有约12亿元人民币。流动性不足,交易量很小,融资功能缺失,即便摘牌,对公司发展和市场运行的直接影响相当有限。我们坚决支持三家公司依法维护自身权益,相信他们能够妥善应对行政命令和摘牌措施造成的不利影响。
实际上,这三家企业的第一上市地是在香港联交所。有分析师曾认为,中国三大电信运营商的市值此前未能得到市场的正确反应,而纽交所的退市决定成为“最后一个坏消息”。靴子落地后,反而吸引众多长期投资者买入,导致三大运营商港股股价出现一波上涨。

内容来源:每日经济新闻
未经允许不得转载:物联网的那些事 - Totiot » 超级巨无霸要来了!中国电信要回A股上市!一年入账近4000亿

微信关注,了解更多 
