
深交所近日公告显示,苏州汇川联合动力系统股份有限公司(以下简称“联合动力”)创业板IPO将于2025年6月12日上会审议。
公开资料显示,联合动力原为汇川技术体系内运营新能源汽车电驱系统和电源系统的唯一主体,主要产品包括电驱系统(电控、电机、三合一/多合一驱动总成)和电源系统(车载充电机、DC/DC转换器、二合一/三合一电源总成)等动力系统核心部件。
财闻网发现,联合动力与控股股东汇川技术及其子公司存在大量关联交易,以及“剪不断、理还乱”的关系,公司独立性存在问题。此外,公司募资额度“掺水”过多,被市场广泛质疑,而政策监管对此类公司收紧也成为悬在其头上的“利剑”。联合动力或仍需澄清多方关切和质疑来确保其上市进程的顺利。
与控股股东频繁关联交易 公司运营独立性存在问题
作为一家和上市公司汇川技术存在千丝万缕联系的公司,财闻网首先关注到了联合动力与控股股东汇川技术之间的关联交易频繁且金额较大的问题。
根据招股书,2024年联合动力向控股股东汇川技术采购金额高达87.36亿元,占当期采购总额的53.99%。2022年至2024年6月,联合动力向汇川技术及苏州汇川的关联采购金额分别为44929.74万元、9884.44万元、3895.26万元以及3881.27万元,占当期营业成本的比例分别为17.51%、2.27%、0.49%以及0.76%。
根据相关财务数据,汇川技术是联合动力的关联方及主要供应商,同时也是其重要客户。2022年至2024年6月,联合动力向汇川技术销售商品、提供劳务及合同研发的金额分别为 1015.50万元、1.17亿元、1.34亿元及4858.73万元。

双方的一系列关联交易引起了有关定价公允性的存疑。据财闻网了解,联合动力向汇川技术的采购价格普遍高于向其他第三方的采购价格,其中物料采购价格高5%-8%,设备采购价格高5%-10%。
而与此同时,联合动力向汇川技术销售电驱系统等产品时,单价却低于其他客户。如 2023年联合动力向汇川技术销售电驱系统平均单价约为1.47万元,而向其他关联方及非关联方销售的平均单价则高于该价格。
此外,双方还曾频繁发生资金拆借行为。据公开信息,联合动力在号称独立运营后,还频繁向母公司汇川技术拆借资金,动辄就是几十个亿的规模。
根据财报,联合动力曾无偿使用汇川技术的资金,虽然在2021年4月之后,联合动力因业务重组与汇川技术签署了《内部资金往来协议》,明确了资金占用成本,但此前的无偿
使用行为仍引发了市场对资金成本转嫁等问题的质疑。

不仅如此,报告期内,联合动力与苏州汇川还存在水电费等代收代付交易。此外,2021 至2023年,联合动力还代苏州汇川收付人员薪酬费用。报告期内,联合动力还曾向苏州汇川租赁房屋建筑物等。此外,2021-2022年,联合动力还向苏州汇川租赁部分机器设备,租金以资产折旧额结算,相关设备陆续购入,2023年相关交易终止。
种种事实表明,联合动力与汇川技术的关系绝不简单。据公开信息,联合动力与控股股东汇川技术还曾共用ERP系统,系统所有权和控制权归属汇川技术,尽管联合动力采取了隔离措施,但底层架构仍由汇川技术掌控,存在控股股东干预数据的风险。
此外,联合动力还曾向6名非联合动力员工授予股权激励,而这6人并未在联合动力任职,而是在汇川技术履职,且该股权激励的价值在公司上市前就已超过700万元,进一步引发了投资者对股权激励合理性和公司独立性的质疑。
由于联合动力与汇川技术的关联交易过于频繁且金额较大,有业内人士认为其存在变相为母公司“输血”的嫌疑,且在行业普遍通过规模化采购压降成本的背景下,联合动力的这种高占比关联采购不利于公司增强独立性,也为未来持续盈利能力埋下隐患。
这些问题也引起了监管的高度关注。深交所在审核问询中指出联合动力对历史沿革、业务重组以及关联方交易等情况的信息披露不够充分,要求其进一步补充披露相关细节及依据,以更好地评估关联交易的合理性和公允性。
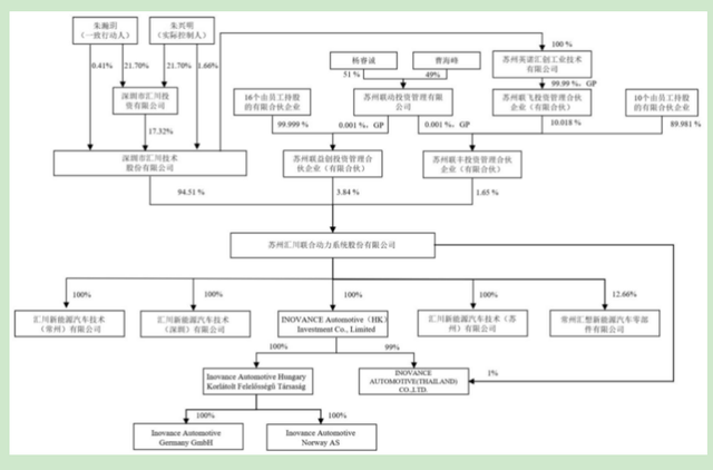
据财闻网了解,联合动力控股股东汇川技术目前持股比例高达94.51%,股权高度集中使得公司治理结构缺乏有效的制衡机制。汇川技术对联合动力拥有绝对控制权,在此情况下,中小股东的话语权和影响力相对较弱,在公司决策过程中难以对控股股东形成有效制衡,一旦公司上市,中小股东恐怕将沦为汇川技术这个大股东的“牺牲品”。
募资金额“掺水”过多 政策监管逐步收紧
除了公司独立性被广泛质疑,财闻网还关注到了联合动力此次IPO募资金额的问题。公司的此次募资额度接近50亿元,但是否需要这么多以及产能扩张及所谓的其他需求是否合理充分也被广泛质疑。
按照招股书,联合动力此次计划募资额度达到了惊人的48.57亿元,其中26.12亿元用于新能源汽车核心零部件生产建设项目。然而,根据招股书,2022年到2024年,公司的电驱系统产能利用率分别为76.88%、84.77%、93.70%,电源系统产能利用率则为72.47%、79.65%、73.99%,电源系统的产能利用率甚至有些偏低,现有产能并未得到充分利用,在新能源汽车市场后续趋于饱和的背景下,募投扩产后或将面临巨大的产能消化难题。

此外,公司的一些募投项目也显示出似乎并无必要需要那么多钱的可能。如研发中心及平台类研发项目。根据相关信息,联合动力2024年研发费用8.58亿元,占营业收入比例 5.31%,研发人员数量及占比在行业内并无突出优势。但按照IPO规划,该募投项目拟使用募集资金5.6亿元,占总募资比例约11.53%,公司是否需要这么多募集资金提升研发能力存在疑问。
更让人无语的是,种种迹象表明,联合动力账面上并不缺钱,巨大募资额度与其财务状况不匹配。据公开信息,联合动力资产负债率虽较高,但2024年末货币资金达18.26亿元,交易性金融资产达 13.97亿元,且并无短期借款,一年内到期的非流动资产只有5485.82万元,自身并不缺钱,为何仍计划进行如此大额的募资呢?有投资者认为,来市场“圈钱”的嫌疑较大。
而特别值得关注的是,联合动力此次还计划使用募集资金8亿元用于补充营运资金,但对于一家货币资金和交易性金融资产较为充裕的公司而言,这一补流规模过大,且公司在应收账款管理上存在问题,如2022年末到2024年末应收账款分别为18.51亿元、36.13亿元、56.84亿元,增速较快且金额较大,若不能有效加强应收账款管理,补流资金可能会转化为新的应收账款。

此外,目前公司的募投项目与市场需求及竞争态势也面临不匹配问题。众所周知,目前新能源汽车市场虽整体呈增长趋势,但也面临诸多挑战,如市场竞争加剧、补贴政策变化、宏观经济波动等,可能导致市场需求不及预期,从而影响募投项目的产能消化和收益实现。
联合动力庞大的募投项目投产后,若不能在技术、成本、质量等方面保持竞争优势,可能面临市场份额下降、产能闲置等风险。
联合动力的估值泡沫或也印证了市场的猜测,或沦为股东套现的工具?联合动力此次IPO估值最低约194.28亿元,最高将达到485.7亿元。然而,其2024年实现营业收入161.78亿元,归母净利润9.36亿元,与一些已上市的同行业公司相比,其估值相对较高,而募投项目的收益预测和投资回报率相对较低,已经存在估值泡沫和投资风险。

至于公司能否最终IPO目标达成,财闻网关注到,由于公司的独立性问题,目前联合动力已经面临一系列监管政策风险。目前,有关此类分拆上市公司的监管政策正在收紧。如2024年4月4日,国家发布《关于加强监管防范风险推动资本市场高质量发展的若干意见》,明确强调 “严把发行上市准入关”、“从严监管分拆上市”。作为“A拆A”典型案例,联合动力需要在财务独立性、业务独立性及信息披露合规性等方面达到更高标准,这对其构成了巨大压力。
而此前,联合动力曾因未及时申报与合营企业的营业额,已经被国家市场监督管理总局罚款30万元。公开信息显示,2022年6月6日,因联合动力与北京车和家汽车科技有限公司设立合营企业常州汇想,联合动力与北京车和家境内外营业额合计达到《国务院关于经营者集中申报标准的规定》第三条规定的申报标准,联合动力与北京车和家未及时就此事项进行申报,违反了《反垄断法》第二十一条,联合动力被国家市场监督管理总局作出罚款30万元的行政处罚。
作为一家典型的分拆上市企业,联合动力在IPO过程中尤其要小心翼翼,需要充分重视并妥善应对上述监管政策风险,确保各方面符合监管要求。关于其上市进程,财闻网也将持续关注。
未经允许不得转载:物联网的那些事 - Totiot » 联合动力IPO:运营独立性被质疑,分拆上市或被卡住“脖子”

微信关注,了解更多 