由工采网代理提供的M401是包含一路内部本地测温及四路外部远端测温三极管(NPN 、PNP)或者二极管的数字温度传感器;远端测温点超过5路;其测量温度范围-55~220?С
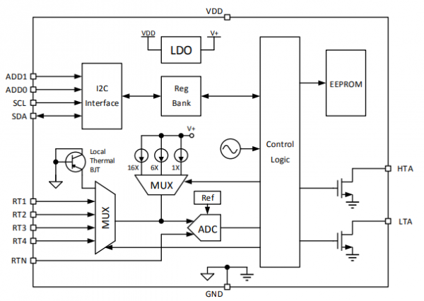
敏源M401宽量程多路数字温度传感芯片基于最新的CMOS数模混合工艺,芯片内部包含了测温驱动电路、调理、ADC 转换、温度计算、校准补偿、非易失性存储、电源管理等单元,通过I2C数字总线输出(可通过管脚定义4个总线地址)内部多组寄存器可用于配置工作模式、温度阈值及存储测温结果,并可输出温度阈值超限报警信号接口。

M401提供温度测量数据的偶校验(EVEN)功能,本地和远程温度传感器的温度测量数据都是用14位二进制补码表示,其中低5位为小数,其分辨率为0.0625°C),最大表示范围从-256℃到 255℃;另外,还提供远端测温三极管或二极管开路及短路检测功能。
M401提供关闭模式来关断测温电路,每个测温通道也可以被单独开启或关闭来灵活配置。为了降低系统功耗,M401可以定义采样频率。通过配置控制寄存器CFG(0x17)的低三位CR0/CR1/CR2,可以定义两次测温之间的间隔时间。
结构图:

M401具备寄存器写保护功能与数据复位;所有的寄存器都设定为写保护模式以防止软件误操作。寄存器可以通过给寄存器(0x35)写入 0xEE 来进行软件复位,软件复位可以将所有的寄存器恢复到默认值。
可作为I2C总线上的从设备与上位机通讯接口上的SDA和SCL管脚集成了尖峰抑制滤波器和施密特触发器,从而最小化输入峰值和总线噪声的影响。M401支持快速模式(1 kHz 到 400 kHz),数据传输是MSB模式。
特性:
●远端测温范围-55~220℃(高于 150℃需选用耐高温三极管),本地测温范围-55~125℃
●存储与校准:
内置5路测温校准系数的非易失性(NVM)存储
可以提供给用户32bit额外存储空间
●高可靠性设计:
I/O 抗毛刺滤波
测温端开短路检测
温度数据奇偶校验
●2-bit I2C 地址位,可用于多点测量总线
●有 2 路过热阈值判断及报警功能
●测温精度:
–40℃至+125℃范围内误差
-55℃至+220℃范围内误差
●感温分辨率:0.03125℃(14-bit ADC)
●低功耗设计:
35μA 1 秒钟/次周期性测量
3μA 待机电流
●温度转换:
可配置转换速度:14/25ms 每通道
可配置周期性采样:16s/8s/4s/2s/1s/0.5s/0.25s
连续模式采样或者单次采样
可配置 5 路任意输出组合
●高性能静电防护:
通过HBM ±8000V;MM ±700V
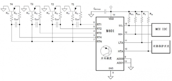
应用电路图:

宽量程多路数字温度传感芯片M401可广泛应用于:电表、机房、工业过程控制等多节点温度监控、汽车电子、智能厨电,有需要的欢迎联系:19168597394(微信同号)
原文标题:国产多路远端测温数字温度传感芯片M401性能参数
未经允许不得转载:物联网的那些事 - Totiot » 国产多路远端测温数字温度传感芯片M401性能参数

微信关注,了解更多 





