九毛九,正在直面股市的“用脚投票”。
据悉,7月24日,九毛九股价下跌3.08%,报2.83港元/股,而7月19日至7月23日,公司三个交易日的股价已经跌近20%。此外,招银国际发布研报称,下调九毛九评级至“持有”。

众所周知,公司业绩变化,牵动着众多投资者的心。而如今九毛九的股价下滑,很大程度上与其此前发布的盈警密切相关。
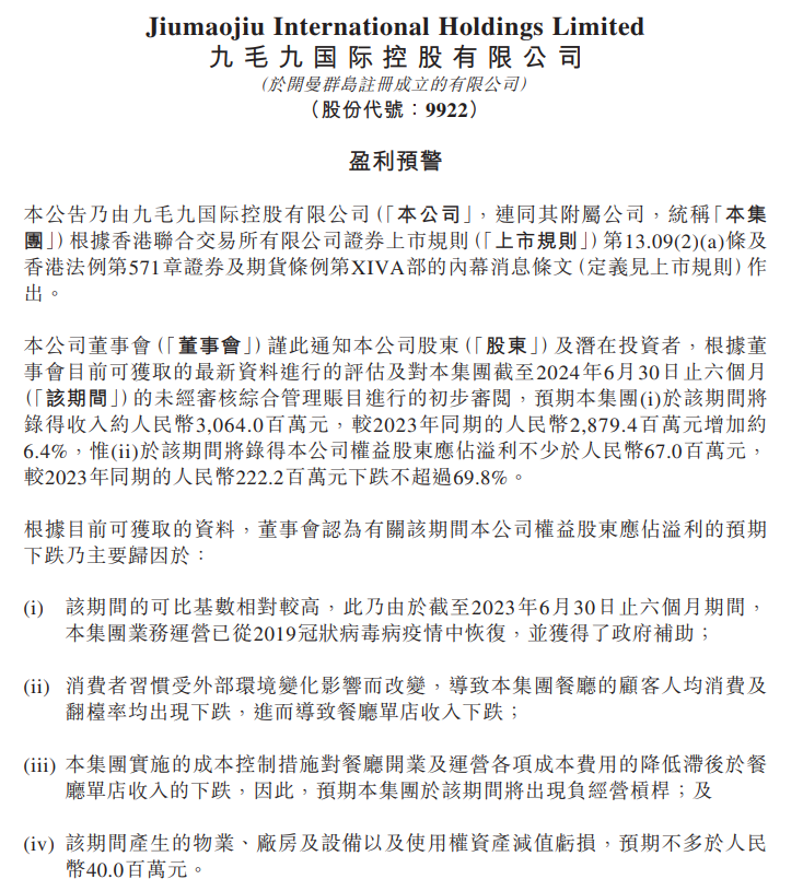
据九毛九预计,2024年上半年,公司盈利不少于6700万元,较去年同期下跌不超过69.8%。对此,公告中也做出解释,主要系去年同期基数较高、消费者习惯变化等。

再放大来看,九毛九利润水平下降最根本的原因,还是餐饮行业竞争的愈演愈烈。天眼查数据显示,截至目前,我国拥有超1500万家餐饮企业,其中,2023年餐饮行业迎来“报复性开店”高潮,新增餐饮相关企业315.9万家,同比增长25.9%。
随着红海越来越“红”,相关企业在获取增量、提升市场份额方面,更加考虑消费者的性价比需求,“价格战”一触即发,进而出现了“3元早餐、4元奶茶、6.6元咖啡、9.9元汉堡”这样的现象。
而“价格战”一旦开始,就难以停止,只会引来更多参与者。正如呷哺集团创始人贺光启直言:“整个餐饮市场都在降价,我们不调也不行。这个市场你不抢就只有饿死。”这种态势下,九毛九应战也是必然。
据悉,2024年,九毛九旗下的怂火锅做了新一轮菜品和价格调整,并喊出“锅底8元起,荤菜9.9元起、素菜6.6元起、焖饭6元任吃”等口号。而旗下另一大品牌太二酸菜鱼也有明显的价格下调,据财报,2021-2023年,太二酸菜鱼的客单价分别为80元、77元和75元。
值得一提的是,当“降价”成为行业共识,也意味着难以出现真正的赢家,造成的后果或是九毛九这样的盈利下滑,或是“直接退出市场”。
天眼查数据显示,截至2024年6月30日,国内餐饮行业注销、吊销企业达到105.6万家,就很大程度受到“价格战”影响。
对此,食品与餐饮产业经营者陈小龙指出:“价格战在短期内可能会吸引顾客,增加市场份额,但长期来看,它可能会导致整个行业的利润率下降,影响行业的健康发展。”
再回到九毛九身上,其多品牌布局以及市场扩张,其实也一定程度上加大了公司盈利压力。据悉,九毛九已创建并运营“九毛九西北菜”“太二酸菜鱼”“怂火锅厂”“山外面贵州酸汤火锅”等不同细分领域的餐饮品牌。
与此同时,公司也在不断加强门店开拓,财报显示,九毛九餐厅数量从2019年末的336家增长至2023年末的726家。而到了2024年中期,九毛九餐厅数量增至771家,总量再创历史新高。再叠加降价策略,公司经营成本可想而知。
不过,好消息是,针对现阶段的发展问题,餐饮行业或将开启一轮向好调整。
中国烹饪协会表示:“停止价格战转向良性竞争,发展‘数字+餐饮’提升价值创造力,增强人才培养力度提升餐饮业整体水平,加大政策支持激发餐饮消费潜能是破除‘增收不增利’的关键要素。目前,餐饮消费日益回归大众化,餐饮企业应转变经营思路,抓准消费定位,积极了解政策动态,把握政策机遇,主动求变,不断向新,为餐饮行业的可持续高质量发展贡献力量。”
这一呼吁和号召下,九毛九在公告中也明确将采取以下措施改善经营状况:引入新的业务模式,如加盟及合作模式、外卖卫星店模式;优化菜单结构和菜品价格;优化员工激励机制,以激发一线运营人员的主观能动性;加强成本控制,以进一步提高营运效率。
整体而言,餐饮品牌的健康发展,始终是基于高质的产品供应、门店运营等,降价不是真正的“流量秘密”。
未经允许不得转载:物联网的那些事 - Totiot » 九毛九股价下跌:餐饮品牌降价这招,已经越来越不管用了

微信关注,了解更多 




